Informatik/Datenbank Implementierungstechniken.md
2021-05-21 12:53:10 +02:00

98 KiB
Raw Blame History

Motivation und Grundlagen

Aufgaben und Komponenten eines DBMS

Prinzipien: Die neun Coddschen Regeln

  1. Integration: einheitliche, nichtredundante Datenverwaltung
  2. Operationen: Speichern, Suchen, Ändern
  3. Katalog: Zugriffe auf Datenbankbeschreibungen im Data Dictionary
  4. Benutzersichten
  5. Integritätssicherung: Korrektheit des Datenbankinhalts
  6. Datenschutz: Ausschluss unauthorisierter Zugriffe
  7. Transaktionen: mehrere DB-Operationen als Funktionseinheit
  8. Synchronisation: parallele Transaktionen koordinieren
  9. Datensicherung: Wiederherstellung von Daten nach Systemfehlern

Betrachtete Fragestellung

Zentrale Komponenten

  • Anfrageverarbeitung : Planung, Optimierung und Ausführung deklarativer Anfragen
  • Transaktionsverwaltung : Koordination und Synchronisation von Transaktionen, Durchführung von Änderungen, Sicherung der ACID-Eigenschaften
  • Speichersystem : Organisation der Daten im Hauptspeicher und auf dem Externspeicher für effizienten Zugriff und Persistenz

Relationale vs. nicht-relationale DBMS

Relationale DBMS

  • Basis: Relationenmodell = Daten in Tabellen strukturiert
  • Beziehungen über Werte (= Fremdschlüssel), Integritätsbedingungen
  • SQL als standardisierte Anfragesprache
  • kommerziell erfolgreichstes Datenmodell: Oracle, IBM DB2, MS SQL Server, SAP HANA, ...
WEINE WeinID Name Farbe Jahrgang Weingut
1042 La Rose Grand Cru Rot 1998 Château ...
2168 Creek Shiraz Rot 2003 Creek
3456 Zinfandel Rot 2004 Helena
2171 Pinot Noir Rot 2001 Creek
3478 Pinot Noir Rot 1999 Helena
4711 Riesling Reserve Weiß 1999 Müller
4961 Chardonnay Weiß 2002 Bighorn

Kritik an RDBMS / SQL

  • nicht skalierbar
    • Normalisierung von Relationen, viele Integritätsbedingungen zu prüfen
    • kann man in RDBMS auch vermeiden!
  • starre Tabellen nicht flexibel genug
    • schwach typisierte Tabellen (Tupel weichen in den tatsächlich genutzten Attributen ab) - viele Nullwerte wenn alle potentiellen Attribute definiert - alternativ Aufspaltung auf viele Tabellen - Schema-Evolution mit alter table unflexibel
    • tatsächlich in vielen Anwendungen ein Problem
  • Integration von spezifischen Operationen (Graphtraversierung, Datenanalyse-Primitive) mit Stored Procedures zwar möglich führt aber oft zu schwer interpretierbarem Code

NoSQL-Systeme

  • Datenmodelle
    • KV-Stores
    • Wide Column Stores
    • Dokumenten-orientierte Datenhaltung
    • Graph-Speicher
    • ...
  • Anfragesprache -> unterschiedliche Ansätze:
    • einfache funktionale API
    • Programmiermodell für parallele Funktionen
    • angelehnt an SQL-Syntax
    • ...
  • Beispiele
    • dokumentenorientierte Datenbanksysteme: MongoDB
      • semistrukturierte Dokumente in JSON- bzw. BSON-Format
      • Anfragen: CRUD erweitert um dokumentspezifische Suche
    • Graph-Datenbanksysteme: Neo4j
      • Property Graphen als Datenmodell: Knoten und Kanten mit Eigenschaften
      • Anfragesprache Cypher
      • Muster der Form "Knoten -> Kante -> Knoten ..."

OLTP, OLAP und HTAP

OLTP vs OLAP

Online Transactional Processing (OLTP) Online Analytical Processing (OLAP)
-> Klassische operative Informationssysteme -> Data Warehouse
Erfassung und Verwaltung von Daten Analyse im Mittelpunkt = entscheidungsunterstützende Systeme
Verarbeitung unter Verantwortung der jeweiligen Abteilung Langandauernde Lesetransaktionen auf vielen Datensätzen
Transaktionale Verarbeitung: kurze Lese-/ Schreibzugriffe auf wenigen Datensätzen Integration, Konsolidierung und Aggregation der Daten
ACID-Eigenschaften
Anfragen
Fokus Lesen, Schreiben, Modifizieren, Löschen Lesen, periodisches Hinzufügen
Transaktionsdauer und -typ kurze Lese- / Schreibtransaktionen langandauernde Lesetransaktionen
Anfragestruktur einfach strukturiert komplex
Datenvolumen einer Anfrage wenige Datensätze viele Datensätze
Datenmodell anfrageflexibel analysebezogen
Antwortzeit msecs ...secs secs ...min
Daten
Datenquellen meist eine mehrere
Eigenschaften nicht abgeleitet, zeitaktuell, autonom, dynamisch abgeleitet / konsolidiert, historisiert, integriert, stabil
Datenvolumen MByte ...GByte GByte ...TByte ...PByte
Zugriffe Einzeltupelzugriff Tabellenzugriff (spaltenweise)

OLTP: Beispiel

BEGIN ;
SELECT KundenNr INTO KNr
FROM Kunden WHERE email = '...';
INSERT INTO BESTELLUNG VALUES (KNr, BestNr, 1);
UPDATE Artikel SET Bestand = Bestand-1
WHERE ArtNr = BestNr;
COMMIT TRANSACTION ;

OLAP: Beispiel

SELECT DISTINCT ROW Zeit.Dimension AS Jahr,
    Produkt.Dimension AS Artikel,
    AVG(Fact.Umsatz) AS Umsatzdurchschnitt,
    Ort.Dimension AS Verkaufsgebiet
FROM (Produktgruppe INNER JOIN Produkt ON Produktgruppe.
    [Gruppen-Nr] = Produkt.[Gruppen-ID]) INNER JOIN
    ((((Produkt INNER JOIN [Fact.Umsatz] ON Produkt.[Artikel-Nr]
    = [Fact.Umsatz].[Artikel-Nr]) INNER JOIN Order ON
    [Fact.Umsatz].[Bestell-Nr]= Order.[Order-ID]) INNER JOIN
    Zeit.Dimension ON Orders.[Order-ID] =
    Zeit.Dimension.[Order-ID]) INNER JOIN Ort.Dimension ON
    Order.[Order-ID] = Ort.Dimension.[Order-ID]) ON
    Produktgruppe.[Gruppen-Nr] = Produkt.[Gruppen-ID]
GROUP BY Produkt.Dimension.Gruppenname, Ort.Dimension.Bundesland,
Zeit.Dimension.Jahr;

HTAP

  • HTAP = Hybrid Transactional and Analytics Processing
  • Ziel: schnellere Geschäftsentscheidungen durch "Echtzeit"-Verarbeitung
  • OLAP und OLTP auf der gleichen Datenbank: naheliegend aber große technische Herausforderung
    • sehr unterschiedliche Workloads (Anfrage- und Lastprofile)
    • Transaktionsverwaltung: gegenseitige Beeinflussung von Änderungs- und Leseoperationen reduzieren
    • unterschiedliche Datenorganisation (physisch, logisch)
  • Herausforderungen
    • Analytical (OLAP) und Transactional processing (OLTP)
      • verschiedene Zugriffscharakterisiken
      • verschiedene Performance-Ziele (Latenz vs. Durchsatz)
    • => Unterschiedliche Optimierungen notwendig

Disk- vs. Main-Memory-Systeme**

Traditionelle Annahmen

  • Daten sollen dauerhauft aufbewahrt werden
  • Datenbank >> Hauptspeicher
  • Disk >> Hauptspeicher
  • Hauptspeicher = flüchtiger (volatiler) Speicher
  • Disk-IO dominiert Kosten

Speicherhierarchie

Eigenschaften von Speichermedien

Primär Sekundär Tertiär
Geschwindigkeit schnell langsam sehr langsam
Preis teuer preiswert billig
Stabilität flüchtig stabil stabil
Größe klein groß sehr groß
Granulate fein grob grob

Speichermedien

  • Primärspeicher
    • Primärspeicher: Cache und Hauptspeicher
    • sehr schnell, Zugriff auf Daten fein granular: theoretisch jedes Byte adressierbar (Cachelines)
  • Sekundärspeicher
    • Sekundärspeicher oder Online-Speicher
    • meist Plattenspeicher, nicht-flüchtig
    • Granularität des Zugriffs gröber: Blöcke, oft 512 Bytes
    • Zugriffslücke: Faktor 10^5 langsamerer Zugriff
  • Tertiärspeicher
    • Zur langfristigen Datensicherung (Archivierung) oder kurzfristigen Protokollierung (Journale)
    • üblich: optische Platten, Magnetbänder
    • "Offline-Speicher" meist Wechselmedium
    • Nachteil: Zugriffslücke extrem groß

Transferraten HDD vs. SSD

Konsequenz für disk-basierte Systeme

  • blockbasierter Zugriff mit typischen Blockgrößen ≥ 4 KB
  • speziell für Magnetplatten Optimierung auf sequentielle Zugriffe - Disklayout: Organisation der Daten auf der Disk = fortlaufende Folge von Blöcken - sequentielles Lesen und Schreiben
  • Zugriffslücke zwischen Hauptspeicher und Disk durch Caching verbergen (Lokalität von Zugriffen ausnutzen)

Main-Memory-Datenbanken

  • klassische Annahmen nicht mehr zutreffend:
    • Systeme mit Hauptspeicher im TB-Bereich verfügbar
    • Datenbank kann komplett im Hauptspeicher gehalten werden (muss aber dennoch persistent sein)
  • Main-Memory- oder Hauptspeicher- Datenbanken: Ausnutzung der großen Hauptspeicher und Multicore-Architekturen - Beispiele: SAP HANA, Oracle TimesTen, SQL Server Hekaton, Hyper, MemSQL, ... - Besonderheiten: hauptspeicheroptimierte Datenstrukturen (Main-Memory-Scans), Persistenz trotz volatilem Speicher, Datenkompression, Nebenläufigkeitskontrolle

Klassische 5-Schichtenarchitektur

Fünf-Schichtenarchitektur

  • Architektur für klassische DBMS
  • basierend auf Idee von Senko 1973
  • Weiterentwicklung von Härder 1987
  • Umsetzung im Rahmen des IBM-Prototyps System R
  • genauere Beschreibung der Transformationskomponenten
    • schrittweise Transformation von Anfragen/Änderungen bis hin zu Zugriffen auf Speichermedien
    • Definition der Schnittstellen zwischen Komponenten

5-Schichtenarchitektur: Funktionen

5-Schichtenarchitektur: Objekte

Erläuterungen

  • mengenorientierte Schnittstelle MOS :
    • deklarative Datenmanipulationssprache auf Tabellen und Sichten (etwa SQL)
  • durch Datensystem auf satzorientierte Schnittstelle SOS umgesetzt: - navigierender Zugriff auf interner Darstellung der Relationen - manipulierte Objekte: typisierte Datensätze und interne Relationen sowie logische Zugriffspfade (Indexe) - Aufgaben des Datensystems: Übersetzung und Optimierung von SQL-Anfragen
  • durch Zugriffssystem auf interne Satzschnittstelle ISS umgesetzt: - interne Tupel einheitlich verwalten, ohne Typisierung - Speicherstrukturen der Zugriffspfade (konkrete Operationen auf B+-Bäumen und Hashtabellen), Mehrbenutzerbetrieb mit Transaktionen
  • durch Speichersystem Datenstrukturen und Operationen der ISS auf interne Seiten eines virtuellen linearen Adressraums umsetzen - Manipulation des Adressraums durch Operationen der Systempufferschnittstelle SPS - Typische Objekte: interne Seiten, Seitenadressen - Typische Operationen: Freigeben und Bereitstellen von Seiten, Seitenwechselstrategien, Sperrverwaltung, Schreiben des Logs
  • durch Pufferverwaltung interne Seiten auf Blöcke der Dateischnittstelle DS abbilden - Umsetzung der DS-Operationen auf Geräteschnittstelle erfolgt durch BS

Neue Entwicklungen

Anforderungen aus neuen Anwendungen

  • Nicht-Standard-Datenmodelle (siehe NoSQL-Systeme)
  • flexibler Umgang mit Datenstrukturen (JSON, Schema on Read, ...)
  • beschränkte (Lookups) vs. erweiterte (z.B. Graphoperationen, Datenanalysen) Anfragefunktionalität
  • Skalierbarkeit zu Big Data (massiv parallele/verteilte Systeme)
  • dynamische Daten / Datenströme
  • ...

Entwicklungen im Hardware-Bereich

  • Multicore- und Manycore-Prozessoren: 64+ Cores
    • Nutzung erfordert Parallelisierungstechniken und Nebenläufigkeitskontrolle
  • Memory Wall: Hauptspeicherzugriff als Flaschenhals
    • RAM-Zugriff 60 ns, L1-Cache: 4 CPU-Zyklen -> Cache-optimierte Strukturen
  • Datenbank-Accelerators
    • Hardware-unterstütztes Datenmanagement: FPGA, GPU als Coprozessoren, Highspeed-Netzwerk, SSDs als zusätzliche Cache-Ebene, ...
  • Persistenter Memory: nicht-volatiler Speicher
    • Instant Restart / Recovery von Main-Memory-Datenbanken

Zusammenfassung

  • Datenmanagementfunktionalitäten in vielen Softwaresystemen erforderlich
  • nicht auf Implementierung kompletter DBMS beschränkt, sondern für nahezu alle datenintensiven Systeme: auch in Suchmaschinen, Datenanalyseanwendungen, eingebetteten Systemen, Visualisierungssystemen, Steuerungssystemen, Entwicklungsumgebungen, ...
  • gemeinsame Aufgaben / Komponenten: Datenorganisation und -verwaltung (Indexstrukturen), Transaktionsverwaltung / Nebenläufigkeitskontrolle / Recovery, Anfrageverarbeitung
  • betrifft Datenstrukturen und Algorithmen

Speicherstrukturen für Datenbanken

Speicher- und Sicherungsmedien

Speichermedien

  • verschiedene Zwecke:
    • Daten zur Verarbeitung bereitstellen
    • Daten langfristig speichern (und trotzdem schnell verfügbar halten)
    • Daten sehr langfristig und preiswert archivieren unter Inkaufnahme etwas längerer Zugriffszeiten
  • Speicherhierarchie:
    1. Extrem schneller Prozessor mit Registern
    2. Sehr schneller Cache-Speicher
    3. Schneller Hauptspeicher
    4. Langsamer Sekundärspeicher mit wahlfreiem Zugriff
    5. Sehr langsamer Nearline-Tertiärspeicher bei dem die Speichermedien automatisch bereitgestellt werden
    6. Extrem langsamer Offline-Tertiärspeicher, bei dem die Speichermedien per Hand bereitgestellt werden

Zugriffslücke in Zahlen

  • Zugriffslücke: Unterschiede in den Zugriffsgeschwindigkeiten auf den verschiedenen Speicherebenen
Speicherart Zugriffszeit CPU cycles typische Kapazität
CacheSpeicher 6 ns 12 256 KB (L2) bis 32 MB (L3)
Hauptspeicher 60 ns 120 1 GB bis 1.5 TB
Zugriffslücke 10^5
Magnetplattenspeicher 8-12 ms 16*10^6 160 GB bis 4 TB
Platten-Farm oder -Array 12 ms 24*10^6 im TB- bis PB-Bereich

Typische Merkmale von Sekundärspeicher

Merkmal Kapazität Latenz Bandbreite
1983 30 MB 48.3 ms 0.6 MB/s
1994 4.3 GB 12.7 ms 9 MB/s
2003 73.4 GB 5.7 ms 86 MB/s
2009 2 TB 5.1 ms 95 MB/s
2019 SSD (NVMe) 2 TB ?? seq.read 3.500 MB/s
?? seq.write 1.600 MB/s

Solid State Disk (SSD)

  • basierend auf EEPROMs in NAND- oder NOR-Technologie
  • Arrays (=Flash-Block mit ca. 128 KB) von Speicherzellen, entweder ein Bit (SLC) oder 2-4 Bit (MLC)
  • MLC sind langsamer und haben verkürzte Lebensdauer
  • initial ist jedes Bit auf 1 gesetzt, durch Reprogrammieren auf 0
  • Löschen zurück auf 1 nur für ganzen Block
  • Konsequenz: langsames Löschen (Lesen = 25 μs, Löschen = 2 ms), begrenzte Lebensdauer (ca. 100.000 Lösch-Schreib-Zyklen)
  • Schnittstelle: SATA oder PCIe (NVMe)

SSDs in DBMS

  • klassische, auf sequenzielles Lesen ausgerichtete, Strategien von DBMS nutzen die Stärken von Flash-Speicher nicht aus
  • kleinere Blockgrößen lassen sich effizient adressieren, sollten aber ein Vielfaches der Flash-Seiten sein
  • wahlfreie Lesezugriffe sind effizienter als auf Magnetplatten, sollten aber auf Größen von ca. 4 bis 16 MB begrenzt werden
  • konkurrierende IO-Zugriffe sind bis zu einem gewissen Maße ohne negativen Performanzeinfluss durchführbar

Speicherarrays: RAID

  • Kopplung billiger Standardplatten unter einem speziellen Controller zu einem einzigen logischen Laufwerk
  • Verteilung der Daten auf die verschiedenen physischen Festplatten übernimmt Controller
  • zwei gegensätzliche Ziele:
    • Erhöhung der Fehlertoleranz (Ausfallsicherheit, Zuverlässigkeit) durch Redundanz
    • Effizienzsteigerung durch Parallelität des Zugriffs

Erhöhung der Fehlertoleranz

  • Nutzung zusätzlicher Platten zur Speicherung von Duplikaten (Spiegeln) der eigentlichen Daten => bei Fehler: Umschalten auf Spiegelplatte
  • bestimmte RAID-Levels (1, 0+1) erlauben eine solche Spiegelung
  • Alternative: Kontrollinformationen wie Paritätsbits nicht im selben Sektor wie die Originaldaten, sondern auf einer anderen Platte speichern
  • RAID-Levels 2 bis 6 stellen durch Paritätsbits oder Error Correcting Codes (ECC) fehlerhafte Daten wieder her
  • ein Paritätsbit kann einen Plattenfehler entdecken und bei Kenntnis der fehlerhaften Platte korrigieren

Erhöhung der Effizienz

  • Datenbank auf mehrere Platten verteilen, die parallel angesteuert werden können => Zugriffszeit auf große Datenmengen verringert sich fast linear mit der Anzahl der verfügbaren Platten
  • Verteilung: bit-, byte- oder blockweise
  • höhere RAID-Levels (ab Level 3) verbinden Fehlerkorrektur und block- oder bitweises Verteilen von Daten
  • Unterschiede:
    • schnellerer Zugriff auf bestimmte Daten
    • höherer Durchsatz für viele parallel anstehende Transaktionen durch eine Lastbalancierung des Gesamtsystems

RAID-Levels

Level Striping blockweise Striping bitweise Kopie Parität Parität dedizierte Platte Parität verteilt Erkennen mehrerer Fehler
0
1
0+1
2
3
4
5
6

Sicherungsmedien: Tertiärspeicher

  • weniger oft benutzte Teile der Datenbank, die eventuell sehr großen Umfang haben (Text, Multimedia) "billiger" speichern als auf Magnetplatten
  • aktuell benutzte Datenbestände zusätzlich sichern (archivieren)
  • Tertiärspeicher: Medium austauschbar
    • offline: Medien manuell wechseln (optische Platten, Bänder)
    • nearline: Medien automatisch wechseln (Jukeboxes, Bandroboter)

Langzeitarchivierung

  • Lebensdauer, Teilaspekte:
  • physische Haltbarkeit des Mediums garantiert die Unversehrtheit der Daten:
    • 10 Jahre für Magnetbänder,
    • 30 Jahre für optische Platten,
    • Papier???
  • Vorhandensein von Geräten und Treibern garantiert die Lesbarkeit von Daten:
    • Geräte für Lochkarten oder 8-Zoll-Disketten?
  • zur Verfügung stehende Metadaten garantieren die Interpretierbarkeit von Daten
  • Vorhandensein von Programmen, die auf den Daten arbeiten können, garantieren die Wiederverwendbarkeit von Daten

Struktur des Hintergrundspeichers

Verwaltung des Hintergrundspeichers

  • Abstraktion von Speicherungs- oder Sicherungsmediums
  • Modell: Folge von Blöcken
  • Alternativen:
    • jede Relation oder jeder Zugriffspfad in genau einer Betriebssystem-Datei
    • ein oder mehrere BS-Dateien, DBS verwaltet Relationen und Zugriffspfade selbst innerhalb dieser Dateien
    • DBS steuert selbst Magnetplatte an und arbeitet mit den Blöcken in ihrer Ursprungsform ( raw device )
  • Warum nicht immer BS-Dateiverwaltung?
    • Betriebssystemunabhängigkeit
    • In 32-Bit-Betriebssystemen: Dateigröße 4 GB maximal
    • BS-Dateien auf maximal einem Medium
    • betriebssystemseitige Pufferverwaltung von Blöcken des Sekundärspeichers im Hauptspeicher genügt nicht den Anforderungen des Datenbanksystems

Blöcke und Seiten

  • Zuordnung der physischen Blöcke zu Seiten
  • meist mit festen Faktoren: 1, 2, 4 oder 8 Blöcke einer Spur auf eine Seite
  • hier: "ein Block — eine Seite"
  • höhere Schichten des DBS adressieren über Seitennummer

Dienste des Dateisystems

  • Allokation oder Deallokation von Speicherplatz
  • Holen oder Speichern von Seiteninhalten
  • Allokation möglichst so, dass logisch aufeinanderfolgende Datenbereiche (etwa einer Relation) auch möglichst in aufeinanderfolgenden Blöcken der Platte gespeichert werden
  • Nach vielen Update-Operationen: Reorganisationsmethoden
  • Freispeicherverwaltung: doppelt verkettete Liste von Seiten

Abbildung der Datenstrukturen

  • Abbildung der konzeptuellen Ebene auf interne Datenstrukturen
  • Unterstützung durch Metadaten (im Data Dictionary, etwa das interne Schema)
Konz. Ebene Interne Ebene Dateisystem/Platte
Relationen -> Log. Dateien -> Phys. Dateien
Tupel -> Datensätze -> Seiten/Blöcke
Attributwerte -> Felder -> Bytes
  • Beispiel: jede Relation in je einer logischen Datei, diese insgesamt in einer einzigen physischen Datei

Seiten, Sätze und Adressierung

Seite

  • Block:
    • kleinste adressierbare Einheit auf Externspeicher
    • Zuordnung zu Seiten im Hauptspeicher
  • Aufbau von Seiten
    • Header
      • Informationen über Vorgänger- und Nachfolger-Seite
      • eventuell auch Nummer der Seite selbst
      • Informationen über Typ der Sätze
      • freier Platz
    • Datensätze
    • unbelegte Bytes

Seitenorganisation

  • Organisation der Seiten: doppelt verkettete Liste
  • freie Seiten in Freispeicherverwaltung

Seite: Adressierung der Datensätze

  • adressierbare Einheiten
    • Zylinder
    • Spuren
    • Sektoren
    • Blöcke oder Seiten
    • Datensätze in Blöcken oder Seiten
    • Datenfelder in Datensätzen
  • Beispiel: Adresse eines Satzes durch Seitennummer und Offset (relative Adresse in Bytes vom Seitenanfang)

Seitenzugriff als Flaschenhals

  • Maß für die Geschwindigkeit von Datenbankoperationen: Anzahl der Seitenzugriffe auf dem Sekundärspeicher (wegen Zugriffslücke)
  • Faustregel: Geschwindigkeit des Zugriffs ⇐ Qualität des Zugriffspfades ⇐ Anzahl der benötigten Seitenzugriffe
  • Hauptspeicheroperationen nicht beliebig vernachlässigbar

Einpassen von Datensätzen auf Blöcke

  • Datensätze (eventuell variabler Länge) in die aus einer fest vorgegebenen Anzahl von Bytes bestehenden Blöcke einpassen: Blocken
  • Blocken abhängig von variabler oder fester Feldlänge der Datenfelder - Datensätze mit variabler Satzlänge: höherer Verwaltungsaufwand beim Lesen und Schreiben, Satzlänge immer wieder neu ermitteln - Datensätze mit fester Satzlänge: höherer Speicheraufwand

Verschiedene Satztypen

Sätze fester Länge

  • SQL: Datentypen fester und variabler Länge
    • char(n) Zeichenkette der festen Länge n
    • varchar(n) Zeichenkette variabler Länge mit der Maximallänge n
  • Aufbau der Datensätze, falls alle Datenfelder feste Länge:
    1. Verwaltungsblock mit Typ eines Satzes (wenn unterschiedliche Satztypen auf einer Seite möglich) und Löschbit
    2. Freiraum zur Justierung des Offset
    3. Nutzdaten des Datensatzes

Sätze variabler Länge

  • im Verwaltungsblock nötig: Satzlänge l, um die Länge des Nutzdaten-Bereichs d zu kennen
  • Strategie a)
  • Strategie b)

Speicherung von Sätzen variabler Länge

  • Strategie a): Jedes Datenfeld variabler Länge A_i beginnt mit einem _Längenzeiger al_i, der angibt, wie lang das folgende Datenfeld ist
  • Strategie b): Am Beginn des Satzes wird nach dem Satz-Längenzeiger l und der Anzahl der Attribute ein Zeigerfeld ap_1 ,..., ap_n für alle variabel langen Datenfelder eingerichtet
  • Vorteil Strategie b): leichtere Navigation innerhalb des Satzes (auch für Sätze in Seiten => TID)

Anwendung variabel langer Datenfelder

  • "Wiederholgruppen": Liste von Werten des gleichen Datentyps - Zeichenketten variabler Länge wie varchar(n) sind Wiederholgruppe mit char als Basisdatentyp, mathematisch also die Kleenesche Hülle $(char)$ - Mengen- oder listenwertige Attributwerte, die im Datensatz selbst denormalisiert gespeichert werden sollen (Speicherung als geschachtelte Relation oder Cluster-Speicherung), bei einer Liste von integer -Werten wäre dies $(integer)$ - Adressfeld für eine Indexdatei, die zu einem Attributwert auf mehrere Datensätze zeigt (Sekundärindex), also (pointer)

Blockungstechniken: Nichtspannsätze

  • jeder Datensatz in maximal einem Block
  • Standardfall (außer bei BLOBs oder CLOBs)

Blockungstechniken: Spannsätze

  • Spannsätze: Datensatz eventuell in mehreren Blöcken

Adressierungstechniken

Adressierung: TID-Konzept

  • Tupel-Identifier (TID) ist Datensatz-Adresse bestehend aus Seitennummer und Offset
  • Offset verweist innerhalb der Seite bei einem Offset-Wert von i auf den i -ten Eintrag in einer Liste von Tupelzeigern (Satzverzeichnis), die am Anfang der Seite stehen
  • Jeder Tupel-Zeiger enthält Offsetwert
  • Verschiebung auf der Seite: sämtliche Verweise von außen bleiben unverändert
  • Verschiebungen auf eine andere Seite: statt altem Datensatz neuer TID-Zeiger
  • diese zweistufige Referenz aus Effizienzgründen nicht wünschenswert: Reorganisation in regelmäßigen Abständen

TID-Konzept: einstufige Referenz

TID-Konzept: zweistufige Referenz

Alternative Speichermodelle

  • bisher klassisches N-äres Speichermodell (NSM), auch "row store"
  • Vorteile:
    • gesamter Datensatz kann mit einem Seitenzugriff gelesen werden
    • leichte Änderbarkeit einzelner Attributwerte
  • Nachteil:
    • werden nur wenige Attributwerte benötigt, müssen trotzdem immer alle Attributwerte gelesen werden -> unnötiger IO-Aufwand
  • Alternativen: spaltenorientierte Speichermodelle
    • Zerlegung einer n -stelligen Relation in eine Menge von Projektionen (z.B. binäre Relation)
    • Identifikation (und Rekonstruktion) über eine Schlüsselspalte oder Position

Spaltenorientierte Datenorganisation

Alternative Speichermodelle: DSM

  • Decomposition Storage Model (DSM) -> column stores
    • alle Werte einer Spalte (Attribut) werden hintereinander gespeichert
    • Adressierung über Position
  • Kompression einfach möglich (z.B. Run length encoding)
  • effizientere Scanoperationen (Feldoperationen -> bessere Cache-Nutzung)
  • jedoch: Updateoperationen sind komplexer, Lesen aller Spalten aufwendiger
  • Einsatz bei leseoptimierten Datenbanken

Ein Full-Table-Scan in NSM

  • Im NSM-Modell stehen alle Tupel einer Tabelle sequenziell hintereinander auf einer Datenbankseite.

Ein "Full-Table-Scan" in DSM

  • Im DSM-Modell stehen alle Werte eines Attributs sequenziell hintereinander auf einer Datenbankseite.
  • Alle Daten, die für den "l_shipdate Scan" geladen werden sind auch dafür relevant.

Alternative Speichermodelle: PAX

  • Partition Attributes Across (PAX) als Kompromiss
    • NSM: alle Spalten eines Satzes auf der gleichen Seite
    • DSM: vertikale Partitionierung, Miniseiten für jeweils eine Spalte

Main-Memory-Strukturen

Speicherstrukturen für Main-Memory-Datenbanken

  • Vermeidung der seiten-basierten Indirektion (über Seitenadresse, Puffer)
  • Hauptspeicherzugriffe als neuer Bottleneck ("Memory Wall")
  • Cache-freundliche Datenstruktur: Hauptspeicherzugriffe tatsächlich nicht byteweise, sondern in Cachelines (64 Bytes)
  • Speicherlayout: Row Store vs. Column Store - abhängig vom Workload (Reduzierung der Cache Misses)
  • ggf. Partitionierung für Multicore-Systeme
  • Kompression der Daten zur Reduktion des Speicherbedarfs
  • Persistenz weiterhin notwendig, z.B. über Logging
  • Bsp.: In-Memory-Datenstruktur für relationale Column Stores - pro Spalte = Feld von Attributwerten - Kompression der Attributwerte (siehe Kapitel 8) - ggf. Strukturierung in Segmemten (Chunks) für bessere Speicherverwaltung, NUMA-Effekte

Speicherorganisation in konkreten DBMS

Oracle: Datenbankstruktur

Oracle: Blöcke

Oracle: Aufbau von Datensätzen

  • Kettadresse für Row Chaining : Verteilung und Verkettung zu großer Datensätze (> 255 Spalten) über mehrere Blöcke
  • row id = (data object identifier, data file identifier, block identifier, row identifier)

Zusammenfassung

  • Speicherhierarchie und Zugriffslücke
  • Speicher- und Sicherungsmedien
  • Hintergrundspeicher: Blockmodell
  • Einpassen von Sätzen in Seiten
  • Satzadressierung: TID-Konzept

Caching und Pufferverwaltung

Aufgaben

Aufgaben der Pufferverwaltung

  • Puffer: ausgezeichneter Bereich des Hauptspeichers
  • in Pufferrahmen gegliedert, jeder Pufferrahmen kann Seite der Platte aufnehmen
  • Aufgaben:
    • Pufferverwaltung muss angeforderte Seiten im Puffer suchen => effizienteSuchverfahren
    • parallele Datenbanktransaktionen: geschickte Speicherzuteilung im Puffer
    • Puffer gefüllt: adäquate Seitenersetzungsstrategien
    • Unterschiede zwischen einem Betriebssystem-Puffer und einem Datenbank-Puffer
    • spezielle Anwendung der Pufferverwaltung: Schattenspeicherkonzept

Mangelnde Eignung des BS-Puffers

  • Natürlicher Verbund von Relationen a und b (zugehörige Folge von Seiten: Ai bzw. Bj )
  • Implementierung: Nested-Loop
  • Ablauf
    • FIFO: A_1 verdrängt, da älteste Seite im Puffer
    • LRU: A_1 verdrängt, da diese Seite nur im ersten Schritt beim Auslesen des ersten Vergleichstupels benötigt wurde
  • Problem
    • im nächsten Schritt wird das zweite Tupel von A_1 benötigt
    • weiteres "Aufschaukeln": um A_1 laden zu können, muss B_1 entfernt werden (im nächsten Schritt benötigt) usw.

Suche von Seiten und Speicherzuteilung

Suchen einer Seite

  • Direkte Suche:
    • ohne Hilfsmittel linear im Puffer suchen
  • Indirekte Suche:
    • Suche nur noch auf einer kleineren Hilfsstruktur
    • unsortierte und sortierte Tabelle : alle Seiten im Puffer vermerkt
    • verkettete Liste : schnelleres sortiertes Einfügen möglich
    • Hashtabelle : bei geschickt gewählter Hashfunktion günstigster Such- und Änderungsaufwand

Speicherzuteilung im Puffer

  • bei mehreren parallel anstehenden Transaktionen
    • Lokale Strategien: Jeder Transaktion bestimmte disjunkte Pufferteile verfügbar machen (Größe statisch vor Ablauf der Transaktionen oder dynamisch zur Programmlaufzeit entscheiden)
    • Globale Strategien: Zugriffsverhalten aller Transaktionen insgesamt bestimmt Speicherzuteilung (gemeinsam von mehreren Transaktionen referenzierte Seiten können so besser berücksichtigt werden)
    • Seitentypbezogene Strategien: Partition des Puffers: Pufferrahmen für Datenseiten, Zugriffspfadseiten, Data-Dictionary-Seiten, usw. - eigene Ersetzungstrategien für die jeweiligen Teile möglich

Seitenersetzungsstrategien

  • Speichersystem fordert Seite E_2 an, die nicht im Puffer vorhanden ist
  • Sämtliche Pufferrahmen sind belegt
  • vor dem Laden von E 2 Pufferrahmen freimachen
  • nach den unten beschriebenen Strategien Seite aussuchen
  • Ist Seite in der Zwischenzeit im Puffer verändert worden, so wird sie nun auf Platte zurückgeschrieben
  • Ist Seite seit Einlagerung in den Puffer nur gelesen worden, so kann sie überschrieben werden (verdrängt)

Seitenersetzung in DBMS

  • Fixieren von Seiten (Pin oder Fix):
    • Fixieren von Seiten im Puffer verhindert das Verdrängen
    • speziell für Seiten, die in Kürze wieder benötigt werden
  • Freigeben von Seiten (Unpin oder Unfix):
    • Freigeben zum Verdrängen
    • speziell für Seiten, die nicht mehr benötigt werden
  • Zurückschreiben einer Seite:
    • Auslösen des Zurückschreibens für geänderte Seiten bei Transaktionsende

Seitenersetzung: Verfahren

  • grundsätzliches Vorgehen beim Laden einer Seite:
    • Demand-paging-Verfahren: genau eine Seite im Puffer durch angeforderte Seite ersetzen
    • Prepaging-Verfahren: neben der angeforderten Seite auch weitere Seiten in den Puffer einlesen, die eventuell in der Zukunft benötigt werden (z.B. bei BLOBs sinnvoll)
  • Ersetzen einer Seite im Puffer:
    • optimale Strategie: Welche Seite hat maximale Distanz zu ihrem nächsten Gebrauch? (nicht realisierbar, zukünftiges Referenzverhalten nicht vorhersehbar) -> Realisierbare Verfahren besitzen keine Kenntnisse über das zukünftige Referenzverhalten
    • Zufallsstrategie: jeder Seite gleiche Wiederbenutzungswahrscheinlichkeit zuordnen

Fehlseitenrate

F=1-p(\frac{1-F_{kalt}}{p_{DB}}) * 100%
  • p: Puffergröße

  • p_{DB}: Puffergröße, die gesamte Datenbank umfasst

  • F_{kalt}: Fehlseitenrate beim Kaltstart (d.h. leerer Puffer) -> Verhältnis von Anzahl der in den Puffer geladenen Seiten zur Anzahl der Referenzierungen

  • Gute, realisierbare Verfahren sollen vergangenes Referenzverhalten auf Seiten nutzen, um Erwartungswerte für Wiederbenutzung schätzen zu können - besser als Zufallsstrategie - Annäherung an optimale Strategie

Merkmale gängiger Strategien

  • Alter der Seite im Puffer:
    • Alter einer Seite nach Einlagerung (die globale Strategie (G))
    • Alter einer Seite nach dem letztem Referenzzeitpunkt (die Strategie des jüngsten Verhaltens (J))
    • Alter einer Seite wird nicht berücksichtigt (-)
  • Anzahl der Referenzen auf Seite im Puffer:
    • Anzahl aller Referenzen auf eine Seite (die globale Strategie (G))
    • Anzahl nur der letzten Referenzen auf eine Seite (die Strategie des jüngsten Verhaltens (J))
    • Anzahl der Referenzen wird nicht berücksichtigt (-)

Gängige Strategien

Klassifikation gängiger Strategien | Verfahren | Prinzip | Alter | Anzahl | | -------------------------------- | ------------------------------------------------------------------- | ----- | | FIFO | älteste Seite ersetzt | G | - | | LFU (least fre-quently used) | Seite mit geringster Häufigkeit ersetzen | - | G | | LRU (least recently used) | Seite ersetzen, die am längsten nicht referenziert wurde (System R) | J | J | | DGCLOCK (dyn. generalized clock) | Protokollierung der Ersetzungshäufigkeiten wichtiger Seiten | G | JG | | LRD (least reference density) | Ersetzung der Seite mit geringster Referenzdichte | JG | G |

Beispiel

  • Folge von Seitenanforderungen #1, #2 ...
  • Puffer der Größe 6
  • Ablauf mit
    • FIFO ...
    • LFU ...

LRU: Least Recently Used

  • Idee: Seite im Puffer ersetzen, die am längsten nicht mehr referenziert wurde
  • Implementierung:
    • Liste oder Stack von Seiten
    • Puffer-Hit bewegt Seite zur MRU-Position (Most Recently Used)
    • Seite am Ende wird verdrängt
  • Varianten:
    • durch Interpretation der Pin-Operation: Least Recently Referenced bzw. Least Recently Unfixed
    • durch Berücksichtigung der letzten k Referenzierungen (d.h. auch Häufigkeit): LRU-K

LRU: Probleme

  • Lock Contention in Multitasking-Umgebungen
    • Zugriff auf LRU-Liste/Stack und Bewegung der Seite erfordert exklusiven Zugriff auf Datenstruktur
    • aufwendige Operation
  • berücksichtigt nur Alter jedoch nicht Häufigkeit
    • oft gelesene Seiten mit langen Pausen zwischen den Zugriffen werden nicht adäquat berücksichtigt
  • "Zerstörung" des Puffers durch Scan-Operator
    • Seiten werden nur einmalig gelesen, verdrängen jedoch andere (ältere) Seiten

Lock Contention bei der Pufferverwaltung

  • Sperren = Latches: leichtgewichtige (wenige CPU-Instruktionen) Objekte für kurzzeitige Sperren

Approximierende Verfahren

  • Idee:
    • Vereinfachung der benötigten Datenstruktur durch Approximation
    • Effektivität (Trefferrate) vs. Skalierbarkeit (Anzahl der Threads)
  • CLOCK: Approximation der Historie durch Bit-Schieberegister der Länge $k$ - k= 0: FIFO - k\rightarrow\infty: LRU - typisch: k = 1

CLOCK

  • Seite mit Benutzt-Bit; bei Referenzierung auf "1" setzen
  • bei Seitenfehler:
    • zyklische Suche
    • Seite mit "0" verdrängen
    • sonst Setzen auf "0"

GCLOCK

  • Verbesserung: Benutzt-Bit durch Referenzzähler RC ersetzen; Dekrementierung bei Suche
  • weitere Verbesserungen:
    • Initialisierung des Referenzzählers
    • Inkrementierung des Zählers
    • seitentypspezifische Maßnahmen (für Typ i : Seitengewicht E_i bei Erstreferenzierung, W_i bei weiterer Referenzierung)
    • Altern
  • Varianten: Seite j von Typ i
    • GCLOCK(V1): RC_j := E_i ; RC_j := RC_j + W_i
    • GCLOCK(V2): RC_j := E_i ; RC_j := W_i (speziell für W_i\geq E_i)

DGCLOCK

  • weitere Verbesserung: globaler Zähler GC und Normierung der aktuellen Referenzzähler RC
    1. Initialisierung: RC_j := GC
    2. Referenzierung von Seite j : GC := GC + 1 ; RC_j := RC_j + GC
    3. bei Überschreiten GC > MIN : \forall j : RC_j := RC_j / C

ARC

  • Adaptive Replacement Cache: neues Verfahren, das Nachteile von LRU vermeidet
  • Prinzip:
    • Puffergröße c
    • Pufferverzeichnis für 2 c Seiten: c Pufferseiten + c History-Seiten
    • Liste L 1 : "recency" = kurzfristiger Nutzen-> Seiten, die kürzlich einmal gelesen wurden
    • Liste L 2 : "frequency" = langfristiger Nutzen -> Seiten, die kürzlich mehrmals gelesen wurden
  • Ausgangspunkt: einfache Verdrängungsstrategie DBL(2 c )
    • Ersetze die LRU-Seite in L_1, wenn |L_1| = c , sonst ersetze LRU-Seite in L_2
    • Ziel: Größenausgleich zwischen L_1 und L_2
    • Zugriff Seite p: wenn Treffer -> p wird MRU in L_2 , sonst in L_1

Von DBL(2c) zu ARC

  • Parameter p mit 0\leq p \leq c
    • T_1 enthält p Seiten, T_2 enthält c-p Seiten
  • Wahl von p?

ARC: Algorithmus

  • Seitenanforderungen: x_1,x_2 ,..., x_t ,...
  • p = 0, T_1 , B_1 , T_2 ,B_2 sind initial leer
    • Fall 1: x_t \in T_1 \cup T_2 /* Puffer-Hit */
      • Bewege x_t zu MRU von T_2
    • Fall 2: x_t \in B_1
      • Anpassung: p = min\{ p +\delta_1,c\} mit \delta_1 = \begin{cases} 1\quad\text{ wenn } |B_1|\geq |B_2| \\ \frac{|B_2|}{|B_1|} \quad\text{ sonst}\end{cases}
      • REPLACE(x_t,p)
      • Bewege x_t von B_1 zu MRU von T_2
    • Fall 3: x_t \in B_2
      • Anpassung: p = max\{ p - \delta_2, 0 \} mit \delta_2 = \begin{cases} 1\quad\text{ wenn } |B_2|\geq |B_1| \\ \frac{|B_1|}{|B_2|} \quad\text{ sonst}\end{cases}
      • REPLACE(x_t,p)
      • Bewege x_t von B_2 zu MRU von T_2
    • Fall 4: x_t \not\in T_1 \cup B_1 \cup T_2 \cup B_2
      • 4.A: |L_1| = c
        • Wenn |T_1|<c, lösche LRU in B_1, REPLACE(x_t,p)
        • sonst /* B_1 = \varnothing */ lösche LRU in T_1
      • 4.B: |L_1|<c
        • Wenn |L_1|+|L_2|\geq c , lösche LRU in B_2, REPLACE(x_t,p)
      • Bewege x_t zu MRU in T_1

ARC: REPLACE(x_t, p)

if $|T_1|>p$ oder ($x_t\in B_2$ und $|T_1|=p$)
    Lösche LRU-Seite in $T_1$ und bewege sie zu MRU in $B_1$
else
    Lösche LRU-Seite in $T_2$ und bewege sie zu MRU in $B_2$
endif

ARC: Beispiel

  1. erstmalige Anforderung der Seiten #1 und #2: Aufnahme in
  2. nächsten Referenzierung von #1: Übernahme in $T_2$-Liste
  3. Seitenanforderungen #3, #4, #1; mit #2 wird diese in T_2 bewegt; Platz für Seite #5:
  4. Beantwortung der Seitenanforderungen #1 und #2 aus T_2
  5. neu angeforderten Seiten #5 und #6 in $T_1$
  6. Seitenanforderung #7: Verdrängen von #4 aus T_1 in $B_1$

ARC: Eigenschaften

  • kontinuierliche Anpassung von Parameter p
    • Lernraten \delta_1 und \delta_2
    • "Investieren in Liste mit dem meisten Profit"
  • Berücksichtigung von Alter und Häufigkeit
    • durch zwei Listen L_1 und L_2
  • Scan-Resistenz
    • einmalig gelesene Seiten nur in L_1, niemals in L_2
  • Vermeidung von Lock Contention durch approximierende Varianten (CAR, CART, ...)

Fazit

  • Pufferverwaltungsstrategie mit großem Einfluss auf Performance
  • in kommerziellen Systemen meist LRU mit Variationen
  • besondere Behandlung von Full-Table-Scans
  • weiterer Einflussfaktor: Puffergröße
  • Indikator: Trefferrate (engl. hit ratio )
    $$hit\_ratio = \frac{\text{Anz. log. Zugriffe} - \text{Anz. phys. Zugriffe}}{\text{Anz. log. Zugriffe
  • 5-Minuten-Regel (Gray, Putzolu 1997): Daten, die in den nächsten 5 Min. wieder referenziert werden, sollten im Hauptspeicher gehalten werden

Indexierung von Daten

Klassifikation der Speichertechniken

Einordnung in 5-Schichten-Architektur

  • Speichersystem fordert über Systempufferschnittstelle Seiten an
  • interpretiert diese als interne Datensätze
  • interne Realisierung der logischen Datensätze mit Hilfe von Zeigern, speziellen Indexeinträgen und weiteren Hilfsstrukturen
  • Zugriffssystem abstrahiert von der konkreten Realisierung

Klassifikation der Speichertechniken

  • Kriterien für Zugriffsstrukturen oder Zugriffsverfahren:
    • organisiert interne Relation selbst (Dateiorganisationsform) oder zusätzliche Zugriffsmöglichkeit auf bestehende interne Relation (Zugriffspfad)
    • Art der Zuordnung von gegebenen Attributwerten zu Datensatz-Adressen: Schlüsselvergleich = Zuordnung von Schlüsselwert zu Adresse über Hilfsstruktur; Schlüsseltransformation = Berechnung der Adresse aus Schlüsselwert (z.B. über Hashfunktion)
    • Arten von Anfragen, die durch Dateiorganisationsformen und Zugriffspfade effizient unterstützt werden können

Dünn- vs. dichtbesetzter Index

  • dünnbesetzter Index: nicht für jeden Zugriffsattributwert k ein Eintrag in Indexdatei sondern z.B. nur für Seitenanführer einer sortierten Relation
  • dichtbesetzter Index: für jeden Datensatz der internen Relation ein Eintrag in Indexdatei

Geclusterter vs. nicht-geclusterter Index

  • geclusterter Index: in der gleichen Form sortiert wie interne Relation
  • nicht-geclusterter Index: anders organisiert als interne Relation
  • Primärindex oft dünnbesetzt und geclustert
  • jeder dünnbesetzte Index ist auch geclusterter Index, aber nicht umgekehrt
  • Sekundärindex kann nur dichtbesetzter, nicht-geclusterter Index sein (auch: invertierte Datei)

Statische vs. dynamische Struktur

  • statische Zugriffsstruktur: optimal nur bei bestimmter (fester) Anzahl von verwaltenden Datensätzen
  • dynamische Zugriffsstruktur: unabhängig von der Anzahl der Datensätze optimal - dynamische Adresstransformationsverfahren verändern dynamisch Bildbereich der Transformation - dynamische Indexverfahren verändern dynamisch Anzahl der Indexstufen => in DBS üblich

Klassifikation

Statische Verfahren

  • Heap, indexsequenziell, indiziert-nichtsequenziell
  • oft grundlegende Speichertechnik in RDBS
  • direkte Organisationsformen: keine Hilfsstruktur, keine Adressberechnung (Heap, sequenziell)
  • statische Indexverfahren für Primärindex und Sekundärindex

Statische Verfahren: Überblick

Heap

Organisation

  • völlig unsortiert speichern
  • physische Reihenfolge der Datensätze ist zeitliche Reihenfolge der Aufnahme von Datensätzen
    8832 Max Mustermann ... 9.1.2003
    5588 Beta Alpha ... 7.3.1978
    4711 Gamma Delta ... 2.5.1945

Operationen

  • insert: Zugriff auf letzte Seite der Datei. Genügend freier Platz => Satz anhängen. Sonst nächste freie Seite holen
  • delete: lookup, dann Löschbit auf 0 gesetzt
  • lookup: sequenzielles Durchsuchen der Gesamtdatei, maximaler Aufwand (Heap-Datei meist zusammen mit Sekundärindex eingesetzt; oder für sehr kleine Relationen)
  • Komplexitäten:
    • Neuaufnahme von Daten O(1)
    • Suchen O(n)

Sequenzielle Speicherung

  • sortiertes Speichern der Datensätze
    4711 Gamma Delta ... 2.5.1945
    5588 Beta Alpha ... 7.3.1978
    8832 Max Mustermann ... 9.1.2003

Sequenzielle Datei: Operationen

  • insert: Seite suchen, Datensatz einsortieren => beim Anlegen oder sequenziellen Füllen einer Datei jede Seite nur bis zu gewissem Grad (etwa 66%) füllen
  • delete: Aufwand bleibt
  • Folgende Dateiorganisationsformen:
    • schnelleres lookup
    • mehr Platzbedarf (durch Hilfsstrukturen wie Indexdateien)
    • mehr Zeitbedarf bei insert und delete
  • klassische Indexform: indexsequenzielle Dateiorganisation

Indexsequenzielle Dateiorganisation

  • Kombination von sequenzieller Hauptdatei und Indexdatei: indexsequenzielle Dateiorganisationsform
  • Indexdatei kann geclusterter, dünnbesetzter Index sein
  • mindestens zweistufiger Baum
    • Blattebene ist Hauptdatei (Datensätze)
    • jede andere Stufe ist Indexdatei

Aufbau der Indexdatei

  • Datensätze in Indexdatei: (Primärschlüsselwert, Seitennummer) zu jeder Seite der Hauptdatei genau ein Index-Datensatz in Indexdatei
  • Problem: "Wurzel" des Baumes bei einem einstufigen Index nicht nur eine Seite

Mehrstufiger Index

  • Optional: Indexdatei wieder indexsequenziell verwalten
  • Idealerweise: Index höchster Stufe nur noch eine Seite

lookup bei indexsequenziellen Dateien

  • lookup-Operation sucht Datensatz zum Zugriffsattributwert w
  • Indexdatei sequenziell durchlaufen, dabei (v_1,s) im Index gesucht mit v_1\leq w:
    • (v_1,s) ist letzter Satz der Indexdatei, dann kann Datensatz zu w höchstens auf dieser Seite gespeichert sein (wenn er existiert)
    • nächster Satz (v_2,s) im Index hat v_2 > w , also muss Datensatz zu w, wenn vorhanden, auf Seite s gespeichert sein
  • (v_1,s) überdeckt Zugriffsattributwert w

insert bei indexsequenziellen Dateien

  • insert: zunächst mit lookup Seite finden
  • Falls Platz, Satz sortiert in gefundener Seite speichern; Index anpassen, falls neuer Satz der erste Satz in der Seite
  • Falls kein Platz, neue Seite von Freispeicherverwaltung holen; Sätze der "zu vollen" Seite gleichmäßig auf alte und neue Seite verteilen; für neue Seite Indexeintrag anlegen
  • Alternativ neuen Datensatz auf Überlaufseite zur gefundenen Seite

delete bei indexsequenziellen Dateien

  • delete: zunächst mit lookup Seite finden
  • Satz auf Seite löschen (Löschbit auf 0)
  • erster Satz auf Seite: Index anpassen
  • Falls Seite nach Löschen leer: Index anpassen, Seite an Freispeicherverwaltung zurück

Probleme indexsequenzieller Dateien

  • stark wachsende Dateien: Zahl der linear verketteten Indexseiten wächst; automatische Anpassung der Stufenanzahl nicht vorgesehen
  • stark schrumpfende Dateien: nur zögernde Verringerung der Index- und Hauptdatei-Seiten
  • unausgeglichene Seiten in der Hauptdatei (unnötig hoher Speicherplatzbedarf, zu lange Zugriffszeit)

Indiziert-nichtsequenzieller Zugriffspfad

  • zur Unterstützung von Sekundärschlüsseln
  • mehrere Zugriffpfade dieser Form pro Datei möglich
  • einstufig oder mehrstufig: höhere Indexstufen wieder indexsequenziell organisiert

Aufbau der Indexdatei

  • Sekundärindex, dichtbesetzter und nicht-geclusteter Index
  • zu jedem Satz der Hauptdatei Satz (w,s) in der Indexdatei
  • w Sekundärschlüsselwert, s zugeordnete Seite
    • entweder für ein w mehrere Sätze in die Indexdatei aufnehmen
    • oder für ein w Liste von Adresse in der Hauptdatei angeben

Operationen

  • lookup: w kann mehrfach auftreten, Überdeckungstechnik nicht benötigt
  • insert: Anpassen der Indexdateien
  • delete: Indexeintrag entfernen

Probleme statischer Verfahren

  • unzureichende Anpassung an wachsende/schrumpfende Datenmengen
  • schlechte Ausnutzung von Speicher nach Seitensplits
  • Bevorzugung bestimmter Attribute (Schlüssel)
  • daher in den folgenden Kapiteln:
    • bessere Datenstrukturen zur Schlüsselsuche als zusätzlicher Zugriffspfad = Approximation einer Funktion Schlüssel -> Speicheradresse, z.B. über Baumverfahren
    • Erweiterung von Hashverfahren um Anpassung des Bildbereichs = dynamische Hashverfahren
    • Behandlung von zusammengesetzten Schlüsseln = multidimensionale Zugriffsverfahren, z.B. multidimensionale Bäume oder raumfüllende Kurven

Baumbasierte Indexstrukturen

Baumverfahren

  • Stufenanzahl dynamisch verändern
  • wichtigste Baumverfahren: B-Bäume und ihre Varianten
  • B-Baum-Varianten sind noch "allgegenwärtiger" in heutigen Datenbanksystemen als SQL
  • SQL nur in der relationalen und objektrelationalen Datenbanktechnologie verbreitet; B-Bäume überall als Grundtechnik eingesetzt

Baumverfahren: Überblick

B-Bäume

  • Ausgangspunkt: ausgeglichener, balancierter Suchbaum
  • Ausgeglichen oder balanciert: alle Pfade von der Wurzel zu den Blättern des Baumes gleich lang
  • Hauptspeicher-Implementierungsstruktur: binäre Suchbäume, beispielsweise AVL-Bäume von Adelson-Velskii und Landis
  • Datenbankbereich: Knoten der Suchbäume zugeschnitten auf Seitenstruktur des Datenbanksystems
  • mehrere Zugriffsattributwerte auf einer Seite
  • Mehrwegebäume

Prinzip des B-Baumes

  • B-Baum von Bayer (B für balanciert, breit, buschig, Bayer, NICHT: binär)
  • dynamischer, balancierter Indexbaum, bei dem jeder Indexeintrag auf eine Seite der Hauptdatei zeigt
  • Mehrwegebaum völlig ausgeglichen, wenn
    1. alle Wege von Wurzel bis zu Blättern gleich lang
    2. jeder Knoten gleich viele Indexeinträge
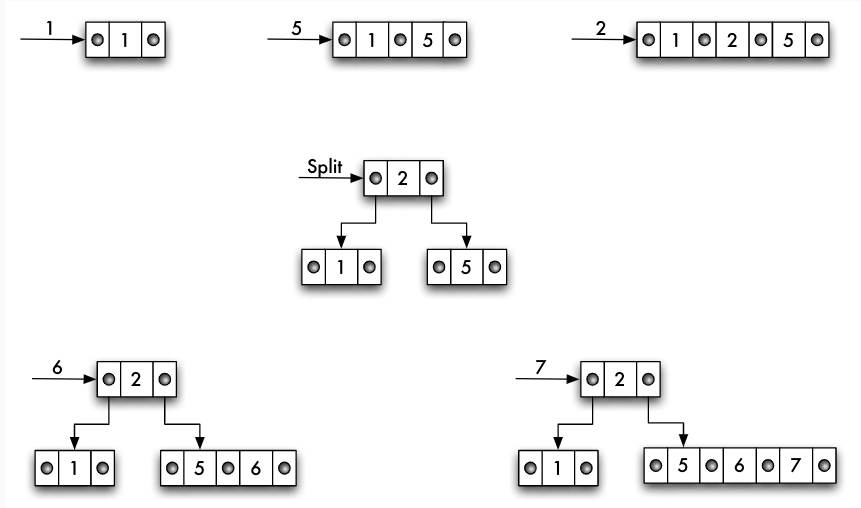
  • vollständiges Ausgleichen zu teuer, deshalb B-Baum-Kriterium: Jede Seite außer der Wurzelseite enthält zwischen m und 2m Einträge.

Definition B-Baum

  • Ordnung eines B-Baumes ist minimale Anzahl der Einträge auf den Indexseiten außer der Wurzelseite
  • Bsp.: B-Baum der Ordnung 8 fasst auf jeder inneren Indexseite zwischen 8 und 16 Einträgen
  • Def.: Ein Indexbaum ist ein B-Baum der Ordnung m , wenn er die folgenden Eigenschaften erfüllt:
    1. Jede Seite enthält höchstens 2m Elemente.
    2. Jede Seite, außer der Wurzelseite, enthält mindestens m Elemente.
    3. Jede Seite ist entweder eine Blattseite ohne Nachfolger oder hat i+1 Nachfolger, falls i die Anzahl ihrer Elemente ist.
    4. Alle Blattseiten liegen auf der gleichen Stufe.

Eigenschaften des B-Baumes

  • n Datensätze in der Hauptdatei => in log_m(n) Seitenzugriffen von der Wurzel zum Blatt
  • Durch Balancierungskriterium wird Eigenschaft nahe an der vollständigen Ausgeglichenheit erreicht (1. Kriterium vollständig erfüllt, 2. Kriterium näherungsweise)
  • Kriterium garantiert 50% Speicherplatzausnutzung
  • einfache, schnelle Algorithmen zum Suchen, Einfügen und Löschen von Datensätzen (Komplexität von O(log_m(n)))

Suchen in B-Bäumen

  • lookup wie in statischen Indexverfahren
  • Startend auf Wurzelseite Eintrag im B-Baum ermitteln, der den gesuchten Zugriffsattributwert w überdeckt => Zeiger verfolgen, Seite nächster Stufe laden
  • Suchen: 38, 20, 6

Einfügen in B-Bäumen

  • Einfügen eines Wertes w
    • mit lookup entsprechende Blattseite suchen
    • passende Seite n<2m Elemente, w einsortieren
    • passende Seite n=2m Elemente, neue Seite erzeugen,
      • ersten m Werte auf Originalseite
      • letzten m Werte auf neue Seite
      • mittleres Element auf entsprechende Indexseite nach oben
    • eventuell dieser Prozess rekursiv bis zur Wurzel

Einfügen in einen B-Baum: Beispiel

Löschen in B-Bäumen

  • bei weniger als m Elementen auf Seite: Unterlauf
  • Löschen eines Wertes w : Bsp.: 24; 28, 38, 35
    • mit lookup entsprechende Seite suchen
    • w auf Blattseite gespeichert => Wert löschen, eventuell Unterlauf behandeln
    • w nicht auf Blattseite gespeichert => Wert löschen, durch lexikographisch nächstkleineres Element von einer Blattseite ersetzen, eventuell auf Blattseite => Unterlauf
  • Unterlaufbehandlung
    • Ausgleichen mit der benachbarten Seite (benachbarte Seite n Elemente mit n>m)
    • oder Zusammenlegen zweier Seiten zu einer (Nachbarseite n=m Elemente), das "mittlere" Element von Indexseite darüber dazu, auf Indexseite eventuell => Unterlauf
  • Einfügen des Elementes 22; Löschen von 22

Komplexität der Operationen

  • Aufwand beim Einfügen, Suchen und Löschen im B-Baum immer O(log_m(n)) Operationen
  • entspricht genau der "Höhe" des Baumes
  • Konkret: Seiten der Größe 4 KB, Zugriffsattributwert 32 Bytes, 8-Byte-Zeiger: zwischen 50 und 100 Indexeinträge pro Seite; Ordnung dieses B-Baumes 50
  • 1.000.000 Datensätze: log_{50}(1000000) = 4 Seitenzugriffe im schlechtesten Fall
  • Wurzelseite jedes B-Baumes normalerweise im Puffer: 3 Seitenzugriffe

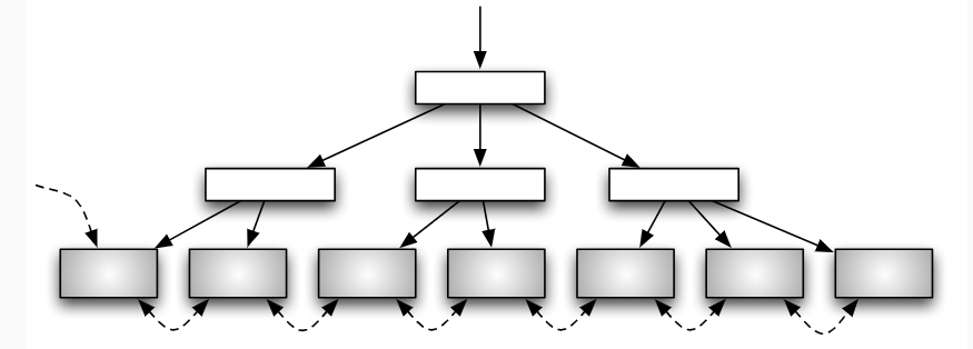
B+-Baum

Varianten

  • B+-Bäume: nur Blattebene enthält Daten -> Baum ist hohl
  • B-Bäume: Aufteilen von Seiten vermeiden durch "Shuffle"
  • Präfix-B-Bäume: Zeichenketten als Zugriffsattributwerte, nur Präfix indexieren

B+-Baum: Motivation

  • B-Baum: Wie/wo werden Nicht-Schlüsseldaten (Tupel, TIDs) gespeichert? - Zusammen mit Schlüsseln in allen Knoten? - Problem beim Traversieren des Baumes, z.B. bei Bereichsanfragen

B+-Baum

  • in der Praxis am häufigsten eingesetzte Variante des B-Baumes: - effizientere Änderungsoperationen, insb. Löschen - Verringerung der Baumhöhe
  • Änderungen gegenüber B-Baum
    • in inneren Knoten nur noch Zugriffsattributwert und Zeiger auf nachfolgenden Seite der nächsten Stufe; nur Blattknoten enthalten neben Zugriffsattributwert die Daten (Datensätze bzw. Verweise auf Datensätze in der Hauptdatei)
    • Knoten der Blattebene sind untereinander verkettet für effiziente Unterstützung von Bereichsanfragen

B+-Baum: Aufbau

Ordnung; Operationen

  • Ordnung für B+-Baum: (x,y), x Mindestbelegung der Indexseiten, y Mindestbelegung der Blattseiten
  • delete gegenüber B-Baum effizienter ("Ausleihen" eines Elementes von der Blattseite entfällt)
  • Zugriffsattributwerte in inneren Knoten können sogar stehenbleiben
  • häufig als Primärindex eingesetzt
  • B+-Baum ist dynamische, mehrstufige, indexsequenziellen Datei

B+-Baum: Blattebene mit Verweisen

B+-Baum: Datenstrukturen

BPlusBranchNode =record of
    nkeys: int;
    ptrs: array[0 .. nkeys ] of PageNum;
    keys: array[1 .. nkeys ]of KeyType;
    level: int;
/* Level= 1 zeigt an, dass die ptrs auf Blätter zeigen */
end;
BPlusLeafNode = record of
    nkeys: int;
    keys: array[1 .. nkeys ]of KeyType;
    payload: array[1 .. nkeys ]of LoadType ; /* Daten bzw. TIDs */
    nextleaf: PageNum;
end;

Operationen im B+-Baum

  • lookup: wie im B-Baum jedoch immer bis zur Blattebene
  • search(u,o): Lookup für unteren Wert u , Traversieren auf der Blattebene bis zum oberen Wert o
  • insert: ähnlich zum B-Baum
    • im Fall des Split bei Überlaufbehandlung wird nur ein Separatorschlüssel im Elternknoten eingefügt
    • z.B. Kopie des kleinsten Schlüsselwertes des "rechten" Kindknotens oder geeigneter Wert zwischen beiden Knoten
  • delete: ähnlich zum B-Baum, jedoch
    • Löschen der Daten zunächst nur auf Blattebene
    • bei Unterlauf: entweder Ausgleich mit Nachbarknoten oder Vereinigen mit Nachbarknoten; ggf. Anpassen (Ausgleich) oder Löschen (Vereinigen) des Separatorschlüssels
    • alternativ: Unterlauf akzeptieren und durch spätere inserts oder Reorganisation auflösen

Weitere Entwurfsentscheidungen für B+-Baum

  • Schlüsselsuche im Knoten: sequenzielle Suche vs. binäre Suche vs. Interpolation Search
  • Knotengröße: Maximieren der Anzahl der Vergleiche (Knotennutzen) pro I/O-Zeiteinheit
Seitengröße (KB) Sätze/Seite Knotennutzen I/O-Zeit (ms) Nutzen/Zeit
4 143 ≈7 5,020 1,427
16 573 ≈ 9 5,080 1,804
64 2.294 ≈ 11 5,320 2,098
128 4.588 ≈ 12 5,640 2,157
256 9.175 ≈ 13 6,280 2,096
1024 36.700 ≈ 15 10,120 1,498
4096 146.801 ≈ 17 25,480 0,674
[Literatur](G. Graefe: Modern B-Tree Techniques, Foundations and Trends in Databases, 2010)
  • Konsistenzprüfung während der Traversierung
    • mögliche Inkonsistenzen durch Speicherfehler, konkurrierende Änderungen + Implementierungsfehler, ...
  • Cache-Optimierung: Knotenstruktur, Kompression (Präfix-/Suffix Truncation)
  • Pointer Swizzling: zur Ersetzung der logischen Seitennummern durch physische Adressen
  • Knotengröße: bei großen Puffern kann großer Teil der inneren Knoten im Puffer gehalten werden -> größere Knoten (im MB-Bereich) sinnvoll
  • Verzögern des Splits bei Überlaufbehandlung: Ausgleichen mit Nachbarknoten soweit möglich; verbessert Auslastung der Knoten
  • zusätzliche Verweise zwischen Knoten
    • z.B. zwischen inneren Knoten der gleichen Ebene, zu Elternknoten, etc.
    • ermöglichen Konsistenzchecks, aber erschweren Sperren für Nebenläufigkeitskontrolle

Weitere Varianten

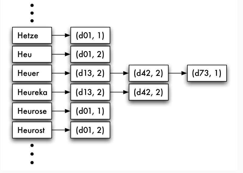
Präfix-B-Baum

  • B-Baum über Zeichenkettenattribut
    • lange Schlüssel in inneren Knoten -> hoher Speicherplatzbedarf
    • vollständige Schlüssel eigentlich nicht notwendig, da nur "Wegweiser"
  • Idee: Verwaltung von Trennwerten -> Präfix-B-Baum
    • in inneren Knoten nur Trennwerte, die lexikographisch zwischen den Werten liegen
    • möglichst kurze Trennwerte, z.B. kürzester eindeutiger Präfix
    • aber: Beispiel "Vandenberg" und "Vandenbergh"

Mehr-Attribut-B-Baum

  • B-Baum ist eindimensionale Struktur, jedoch können mehrere Attribute als kompositer Schlüssel indexiert werden create index NameIdx on KUNDE(Name, Vorname)
  • allerdings: Attribute werden bei partial-match-Anfragen nicht gleich behandelt!
  • Alternative: raumfüllende Kurven -> multidimensionale Indexstrukturen

Optimierungen für moderne Hardware

Optimierungspotential

  • Verbesserung der Cache-Trefferrate
    • Organisation der Datenstruktur entsprechend Cacheline (Größe, Anordnung der Daten)
    • In-Place-Update im Hauptspeicher -> Cache-Invalidierung: verändertes Update Handling
    • Pointer Swizzling
  • Berücksichtigung der Storage-Eigenschaften
    • SSD vs. HDD
    • Bevorzugung sequentieller Schreiboperationen
    • spezielle Berücksichtigung für Main-Memory-Indexe
  • Synchronisation in Multicore-Umgebungen
    • Lock/Latch-freie Operationen

CSB+-Baum

  • =Cache Sensitive B+ Tree (Rao, Ross: Making B+-Trees Cache Conscious in Main Memory, SIGMOD 2000)
  • "Cache-Freundlichkeit" durch
    1. Platzsparen im Knoten -> mehr relevante Daten im Cache
    2. Eliminieren von Zeigern für 1. und Reduzierung von Zeigerarithmetik
  • Ansatz: veränderte Struktur der inneren Knoten
    • Zeiger auf ersten Kindknoten
    • alle Kindknoten eines Knotens sind in einem zusammenhängenden Speicherbereich (Knotengruppe) allokiert und werden über einenOffsetadressiert

Bw-Baum

  • = Buzzword Tree (Levandoski, Lomet, Sengupta: The Bw-Tree: A B-tree for New Hardware Platforms, ICDE 2013)
  • Ziele: Cache-Freundlichkeit, Multicore-CPUs, Flash-Speichereigenschaften
  • Techniken
    • überwiegend Latch-freie Operationen, stattdessen atomare CAS-Instruktionen
    • spezifische Struktur-Modifikationsoperationen: Folge von atomaren Modifikationen, Blink-ähnliche Struktur
    • Delta-Updates und Log Structured Storage (LSS)
      • Änderungen an Seiten/Knoten werden nicht direkt ausgeführt, sondern in Delta-Records pro Knoten erfasst
      • keine Synchronisation für Zugriff auf Seiten notwendig
      • Seite kann auch nach Änderung im Cache verbleiben
      • Seiten + Delta Records werden periodisch konsolidiert
      • Log Structured Storage -> später!
    • Mapping-Tabelle: logische Seitennummern in
      • (a) Offset im Flash-Speicher
      • (b) Zeiger im Hauptspeicher

LSM-Baum

  • = Log Structured Merge Tree (ONeil, Cheng, Gawlick, ONeil: The log-structured merge-tree (LSM-tree). Acta Informatica. 33 (4): 351-385, 1996)
  • Ziel: höherer Schreibdurchsatz durch Eliminierung verstreuter In-Place-Updates
  • Einsatz in diversen NoSQL-Systemen: HBase, Cassandra, BigTable, LevelDB, RocksDB, ...
  • Grundidee
    • Batches von Schreiboperationen werden sequentiell in Indexdateien gespeichert, d.h. Sortieren vor Schreiben auf Externspeicher (Log Structured)
    • Neue Updates werden in neuen Indexdateien gespeichert
    • Indexdateien werden periodisch zusammengefügt (Merge)
    • Leseoperationen müssen alle Indexdateien konsultieren

LSM-Baum: Realisierung

  • Main-Memory-Baum C_0 als Puffer, sortiert nach Schlüsseln, z.B. als AVL- oder RB-Baum
    • bei Erreichen eines gegebenen Füllgrads -> Herausschreiben auf Disk (siehe unten)
    • ergänzt um Write Ahead Logging auf Disk für Wiederherstellung nach Systemfehler
  • mehrere Append-only, disk-basierte Indexe C_1, C_2,..., ebenfalls sortiert nach Schlüssel (z.B. als B-Baum)
    • effiziente Unterstützung von Scans (Schlüsselsuche)
    • Merge in einem Schritt
  • Aktualität der Indexe: C_0,C_1,...,C_n

LSM-Baum: Verdichtung

  • wenn bestimmte Anzahl von Dateien erzeugt wurden (z.B. 5 Dateien je 100 Datensätze), werden diese in eine Datei gemischt (1 Datei mit 500 Sätzen)
  • sobald 5 Dateien mit 500 Sätzen vorliegen, dann Mischen in eine Datei
  • usw.
  • Nachteil: große Anzahl von Dateien, die alle durchsucht werden müssen

LSM-Baum: Ebenenweise Verdichtung

  1. pro Ebene wird eine bestimmte Zahl von Dateien verwaltet, partitioniert nach Schlüsseln (keine Überlappung der Schlüssel) -> Suche nur in einer Datei notwendig
  2. Ausnahme: erste Ebene (Überlappung erlaubt)
  3. Mischen der Dateien jeweils in die nächsthöhere Ebene: Auswahl einer Datei und Aufteilen der Sätze -> Platz für neue Daten schaffen

LSM-Baum: Lesezugriffe

  • grundsätzlich: Verbesserung der Schreibperformance zulasten der Leseperformance
    • Suche in allen Indexen C_0,C_1,...,C_n notwendig
  • Vermeiden unnötiger Lesevorgänge durch Bloom-Filter pro Index oder pro Run
    • (probabilistische) Datenstruktur zum Feststellen, ob Objekt in einer Menge enthalten ist
    • Bit-Feld: Objekt wird über k Hashfunktionen auf k Bits abgebildet, die auf 1 gesetzt werden
    • Prüfen auf Enthaltensein: Hashfunktionen anwenden -> Wenn alle k Bits = 1, dann ist Objekt enthalten
    • aber falsch-positive Werte möglich!
    • können ebenfalls durch Mischen kombiniert werden
    • [Quelle](Bloom: Space/Time Trade-offs in Hash Coding with Allowable Errors. CACM, 13(7):422-426, 1970)

Zusammenfassung

  • B+-Baum als "Arbeitspferd" für Indexing
  • Standardoperationen: Suche, Einfügen, Löschen
  • noch nicht betrachtet: Nebenläufigkeitskontrolle und Wiederherstellung im Fehlerfall
  • diverse Varianten und Optimierungen
  • LSM-Baum für schreibintensive Workloads

Hashing

Hashing

  • Zugriff über Adressberechnung aus Schlüssel
  • linearer Adressraum der Grösse n
    • Adressierung in einem Array
  • Ziel: direkter Zugriff in O(1) statt logarithmisch wie bei Bäumen

Hashverfahren

  • Schlüsseltransformation und Überlaufbehandlung
  • DB-Technik:
    • Disk-basiert: Bildbereich entspricht Seiten-Adressraum
    • Hauptspeicher: Adresse in einem Array (Hauptspeicheradresse plus Offset)
  • Dynamik: dynamische Hashfunktionen oder Re-Hashen

Grundprinzipien

  • Basis-Hashfunktion: h(k)= k mod m
    • m oft Primzahl da besseres Verhalten bei Kollisionen
    • oder m=2^k aufgrund einfacher Berechnungen
  • Überlauf-Behandlung
    • Überlaufseiten als verkettete Liste
    • lineares Sondieren
    • quadratisches Sondieren
    • doppeltes Hashen
    • ...

Hashverfahren für blockorientierte Datenhaltung

Operationen und Zeitkomplexität

  • lookup, modify, insert, delete
  • lookup benötigt maximal 1+ #B(h(w)) Seitenzugriffe
  • #B(h(w)) Anzahl der Seiten (inklusive der Überlaufseiten) des Buckets für Hash-Wert h(w)
  • Untere Schranke 2 (Zugriff auf Hashverzeichnis plus Zugriff auf erste Seite)

Statisches Hashen: Probleme

  • mangelnde Dynamik
  • Vergrößerung des Bildbereichs erfordert komplettes Neu-Hashen
  • Wahl der Hashfunktion entscheidend;
    • Bsp.: Hash-Index aus 100 Buckets, Studenten über 6-stellige MATRNR (wird fortlaufend vergeben) hashen
    • ersten beiden Stellen: Datensätze auf wenigen Seiten quasi sequenziell abgespeichert
    • letzten beiden Stellen: verteilen die Datensätze gleichmäßig auf alle Seiten
  • Sortiertes Ausgeben einer Relation nicht unterstützt

Hash-Funktionen

  • klassisch, etwa Divisions-Rest-Methode h() = x mod m
  • zusammengesetzt, etwa h(k)= h_2 (h_1 (k)) (siehe später Spriralhashen)
  • ordnungserhaltend k_1 < k_2 => ( h(k_1) = h(k_2) \vee h(k_1) < h(k_2))
  • dynamisch (siehe später)
  • mehrdimensional (siehe später)
  • materialisiert (etwa Dictionary Encoding, siehe später)

Ordnungserhaltenes Hashen

  • Schlüsselwerte werden als 8-Bit-Integer-Werte ohne Vorzeichen kodiert und sind gleichmässig im Bereich 0...2^8-1 verteilt.
  • Die Extraktion der ersten drei Bits ergibt eine ordnungserhaltende Hashfunktion für den Bereich 0...2^3-1.
  • Sind die Schlüsselwerte nicht gleichverteilt, etwa weil es sich um fortlaufend vergebene Nummern handelt, ist das Ergebnis zwar weiterhin ordnungserhaltend, aber die Hash-Tabelle ist sehr ungleichmäßig gefüllt.

Hardware-sensitives Hashen

Neue Hardware und Hash-Funktionen

  • Beobachtung: Hashen mit klassischem Sondieren ungünstig für neue Hardware
    • schwer parallelisierbar
    • Clustern von Werten verletzt Nähe der Werte (bei Cache Lines)
  • Varianten versuchen beide Punkte anzugehen
    • Cuckoo-Hashing
    • optimiertes lineares Sondieren
    • Hopscotch-Hashing
    • Robin-Hood-Hashing

Cuckoo-Hashen

  • Kuckucks-Hashen
  • soll Parallelität erhöhen im Vergleich zu linearem Sondieren
  • Idee: Zwei Tabellen mit zwei Hash-Funktionen
    • im Fall einer Kollision in einer Tabelle wird in der zweiten Tabelle gesucht
    • ist dort der Platz belegt, wird der dortige Eintrag verdrängt in die jeweils andere Tabelle - Kuckuck wirft Ei aus dem Nest
    • dies wird solange gemacht bis ein freier Platz gefunden wird
  • Beispiel
    • zwei einfache Hash-Funktionen, die jeweils die letzte beziehungsweise vorletzte Dezimalstelle einer Zahl extrahieren $h_1(k) = k mod 10$ h_2(k) = (k/10) mod 10
    • Bei einer Suche muss immer in beiden Tabellen nachgeschaut werden, also T_1[h_1(k)] = k\vee T_2[h_2(k)] = k.
    • Wir fügen die Zahlen 433, 129 und 555 in die Tabelle T_1 ein. Beim Einfügen von 783 ist der Platz in Tabelle T_1 belegt, so dass diese Zahl in T_2 gespeichert werden muss. Wird nun mit 103 eine weitere Zahl eingefügt, die mit 433 unter h_1 kollidiert, ist dies mit h_2 weiterhin möglich.

Cuckoo Beispiel

  • Ergebnis des Einfügens von 433, 129 , 555 , 783 , 103 | | 0 | 1 | 2 | 3 | 4 | 5 | 6 | 7 | 8 | 9 | | ----- | --- | --- | --- | --- | --- | --- | --- | --- | --- | | T_1 | | | | 433 | | 555 | | | | 129 | | T_2 | 103 | | | | | | | | 783 |
  • Wird nun die Zahl 889 eingefügt, so sind beide möglichen Positionen belegt. 889 kann in T_1 die dort stehende Zahl 129 verdrängen, die in T_2 an der Position T_2[2] gespeichert werden kann. | | 0 | 1 | 2 | 3 | 4 | 5 | 6 | 7 | 8 | 9 | | ----- | --- | --- | --- | --- | --- | --- | --- | --- | --- | | T_1 | | | | 433 | | 555 | | | | 129 | | T_2 | 103 | | 129 | | | | | | 783 |
  • Wird nun 789 eingefügt, sind wiederum beide Positionen belegt. Das Verdrängen von 889 aus T_1 würde zu einem kaskadierenden Verdrängen führen: 889 würde in T_2 dann 783 verdrängen, das wiederum 433 in T_1 verdrängen würde. Dies würde gehen da 433 an der Stelle T_2[3] Platz hätte | | 0 | 1 | 2 | 3 | 4 | 5 | 6 | 7 | 8 | 9 | | ----- | --- | --- | --- | --- | --- | --- | --- | --- | --- | | T_1 | | | | 783 | | 555 | | | | 129 | | T_2 | 103 | | 129 | 433 | | | | | 783 |

Weitere Prinzipien der Optimierung

  • Lokalität von Datenzugriffen verringert die Wahrscheinlichkeit von Cache Misses
  • Blockung von Daten kann an die Grösse von Cache-Lines (64 Bytes) angepasst werden, und erhöht den Durchsatz
  • Parallelisierung für SIMD basierend auf einer Vektorisierung der Daten kann insbesondere SIMD-basierte Co-Prozessoren gut ausnutzen, aber greift auch bei MICs

Optimiertes lineares Sondieren

  • Lineares Sondieren ist gut geeignet, um den Sondierungsvorgang auf Vektoren zu parallelisieren
    • Suchschlüssel kann in einen Vektor der Länge n an alle Positionen kopiert werden
    • beginnend ab derem initialen Sondierungspunkt h(k) können dann Vektoren jeweils mit Vektoren aus der Hash-Tabelle verglichen werden, also zuerst mit H[h)k),...,h(k)+n - 1], dann mit H[h(k) + n,...,h(k) + 2n-1 ], etc.
    • Vergleich kann parallel erfolgen; muss sowohl auf Vorhandensein von k als auch auf Existenz einer leeren Position prüfen

Hopscotch-Hashen

  • Hopscotch: Himmel und Hölle beziehungsweise wild herumhopsen
  • Begrenzung des Sondierungsraum auf eine (konstante) Länge
  • Idee:
    • beim Einfügen erfolgt die Suche (parallel) in der festen Nachbarschaft
    • wird Schlüssel k nicht gefunden und existiert kein freier Slot in der festen Nachbarschaft, dann wird versucht, k mit einem anderen Schlüssel aus der festen Nachbarschaft zu tauschen
    • dafür wird die nächste freie Stelle gesucht; von dieser wird rückwärts in Richtung h(k) gesucht und jeder Eintrag k untersucht
    • wenn die aktuelle freie Stelle noch in der festen Nachbarschaft von k liegt, wird getauscht: k springt auf die freie Stelle

Robin-Hood-Hashen

  • Robin-Hood: Nimm von den Reichen gib es den Armen
  • Basisidee: in der Situation, dass beim Sondieren für k ein Platz bereits mit einem Element k besetzt ist, wird der nächste Sondierungsschritt mit demjenigen Element weitergeführt, das die kleinere Distanz zum eigentlichen Hash-Wert h(k) bzw. h(k) hat

Dynamische Hash-Verfahren

Lineares Hashen

  • Folge von Hash-Funktionen, die wie folgt charakterisiert sind:
    • h_i: dom(Primärschlüssel) ->\{0,..., 2^i \times N\} ist eine Folge von Hash-Funktionen mit i\in\{0,1,2,...\} und N als Anfangsgröße des Hash-Verzeichnisses
    • Wert von i wird auch als Level der Hash-Funktion bezeichnet
    • dom(Primärschlüssel) wird im folgenden als dom(Prim) abgekürzt
  • Für diese Hash-Funktionen gelten die folgenden Bedingungen:
    • h_{i+1}(w) = h_i(w) für etwa die Hälfte aller w\in dom(Prim)
    • h_{i+1}(w) = h_i(w) + 2^i\times N für die andere Hälfte
    • Bedingungen sind zum Beispiel erfüllt, wenn h_i(w) als w mod(2^i\times N) gewählt wird
    • Darstellung durch Bit-Strings, Hinzunahme eines Bits verdoppelt Bildbereich

Prinzip lineares Hashen

  • für ein w höchstens zwei Hash-Funktionen zuständig, deren Level nur um 1 differiert, Entscheidung zwischen diesen beiden durch Split-Zeiger
    • sp Split-Zeiger (gibt an, welche Seite als nächstes geteilt wird)
    • lv Level (gibt an, welche Hash-Funktionen benutzt werden)
  • Aus Split-Zeiger und Level läßt sich die Gesamtanzahl Anz der belegten Seiten wie folgt berechnen:
    • Anz = 2^{lv} + sp
  • Beide Werte werden am Anfang mit 0 initialisiert.

Lookup

  • s := h_{lv}(w)$;
    
  • if s < sp
  • then s := h_{lv + 1}(w);
  • zuerst Hash-Wert mit der "kleineren" Hash-Funktion bestimmen
  • liegt dieser unter dem Wert des Split-Zeigers => größere Hash-Funktion verwenden

Splitten einer Seite

  1. Die Sätze der Seite (Bucket), auf die sp zeigt, werden mittels h_{lv+1} neu verteilt (ca. die Hälfte der Sätze wird auf Seite (Bucket) unter Hash-Nummer 2^{lv}*N +sp verschoben)
  2. Der Split-Zeiger wird weitergesetzt: sp:=sp +1;
  3. Nach Abarbeiten eines Levels wird wieder bei Seite 0 begonnen; der Level wird um 1 erhöht:
if sp = 2^{lv} * N then
    begin
        lv := lv + 1 ;
        sp := 0
    end;

Problem lineares Hashen

Erweiterbares Hashen

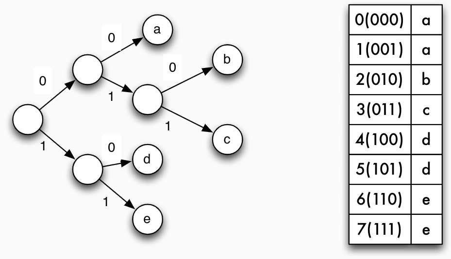
  • Problem: Split erfolgt an fester Position, nicht dort wo Seiten überlaufen
  • Idee: binärer Trie zum Zugriff auf Indexseiten
  • Blätter unterschiedlicher Tiefe
    • Indexseiten haben Tiefenwert
    • Split erfolgt bei Überlauf
  • aber: Speicherung nicht als Trie, sondern als Array
    • entspricht vollständigem Trie mit maximaler Tiefe
      • "shared" Seiten als Blätter
    • Array der Grösse 2 d für maximale Tiefe d
      • erfordert nun nur einen Speicherzugriff!
    • bei Überlauf: Indexgrösse muss möglicherweise verdoppelt werden!
  • Ausgangslage:
    • Einfügen von 00111111 würde Überlauf bei erreichter maximaler Tiefe erzeugen
    • Verdopplung der Indexgrösse
    • nun möglich: Split der Seite

Variante: Array als Trie gespeichert

Spiral-Hashen

  • Problem: zyklisch erhöhte Wahrscheinlichkeit des Splittens
  • Lösung: unterschiedliche Dichte der Hashwerte
    • Interpretation der Bit-Strings als binäre Nachkommadarstellung einer Zahl zwischen 0.0 und 1.0
    • Funktion von [0.0,1.0] -> [0.0,1.0] so dass Dichte gleichmässig verteilter Werte nahe 1.0 doppelt so gross ist wie nahe 0.0
  • Umverteilung mittels Exponentialfunktion
  • Funktion exp(n) exp(n) = 2^n - 1 erfüllt die Bedingungen
  • insbesondere gilt 2^0 - 1 = 0 und 2^1 - 1 = 1
  • Hashfunktion exhash exhash(k) = exp(h(k)) = 2^{h(k)} - 1
  • Wirkung der verwendeten Hashfunktion im Intervall 0.0 bis 1.0
    n 2^n-1
    0.0 0.0
    0.1 0.0717735
    0.2 0.1486984
    0.3 0.2311444
    0.4 0.3195079
    0.5 0.4142136
    0.6 0.5157166
    0.7 0.6245048
    0.8 0.7411011
    0.9 0.866066
    1.0 1.0
  • Spiralförmiges Ausbreiten
    • Ausgangslage: 4 Seiten der Tiefe 2
  • Spiralförmiges Ausbreiten
    • Split der Seite mit der höchsten Dichte
    • Ergebnis: 5 Seiten, davon 3 der Tiefe 2 und 2 der Tiefe 3

Grid-File

Grid-Files

  • bekannteste und von der Technik her attraktive mehrdimensionale Dateiorganisationsform
  • eigene Kategorie: Elemente der Schlüsseltransformation wie bei Hashverfahren und Indexdateien wie bei Baumverfahren kombiniert
    • deshalb hier bei Hash-Verfahren betrachtet

Grid-File: Zielsetzungen

  • Prinzip der 2 Plattenzugriffe: Jeder Datensatz soll bei einer exact-match -Anfrage in 2 Zugriffen erreichbar sein
  • Zerlegung des Datenraums in Quader: n -dimensionale Quader bilden die Suchregionen im Grid-File
  • Prinzip der Nachbarschaftserhaltung: Ähnliche Objekte sollten auf der gleichen Seite gespeichert werden
  • Symmetrische Behandlung aller Raum-Dimensionen: partial-match -Anfragen ermöglicht
  • Dynamische Anpassung der Grid-Struktur beim Löschen und Einfügen

Prinzip der zwei Plattenzugriffe

  • bei exact-match
    1. gesuchtes k -Tupel auf Intervalle der Skalen abbilden; als Kombination der ermittelten Intervalle werden Indexwerte errechnet; Skalen im Hauptspeicher => noch kein Plattenzugriff
    2. über errechnete Indexwerte Zugriff auf das Grid-Directory ; dort Adressen der Datensatz-Seiten gespeichert; erster Plattenzugriff.
    3. Der Datensatz-Zugriff: zweiter Plattenzugriff.

Aufbau eines Grid-Files

  • Grid: k eindimensionale Felder (Skalen), jede Skala repräsentiert Attribut
  • Skalen bestehen aus Partition der zugeordneten Wertebereiche in Intervalle
  • Grid-Directory besteht aus Grid-Zellen, die den Datenraum in Quader zerlegen
  • Grid-Zellen bilden eine Grid-Region, der genau eine Datensatz-Seite zugeordnet wird
  • Grid-Region: $k$-dimensionales, konvexes (Regionen sind paarweise disjunkt)

Operationen

  • Zu Anfang: Zelle = Region = eine Datensatz-Seite
  • Seitenüberlauf:
    • Seite wird geteilt
    • falls zugehörige Gridregion aus nur einer Gridzelle besteht, muss ein Intervall auf einer Skala in zwei Intervalle unterteilt werden
    • besteht Region aus mehreren Zellen, so werden diese Zellen in einzelne Regionen zerlegt
  • Seitenunterlauf:
    • Zwei Regionen zu einer zusammenfassen, falls das Ergebnis eine neue, konvexe Region ergibt

Beispiel

  • Start-Grid-File
    • Datensätze einfügen: (45,D),(2,B),(87,S),(75,M),(55,K),(3,Y),(15,D),(25,K),(48,F)
    • jede Seite des Grid-Files fasst bis zu drei Datensätze
  • Eingefügt: $(45, D), (2, B), (87, S)$
  • Einfügen von (75, M) erzwingt Split
  • Eingefügt: $(55, K)$
  • Einfügen von (3, Y) erzwingt wiederum einen Split
  • Eingefügt: (15, D), (25, K),
  • Einfügen von (48, F) erzwingt wiederum einen Split

Buddy-System

  • Beschriebenes Verfahren: Buddy-System (Zwillings-System)
  • Die im gleichen Schritt entstandenen Zellen können zu Regionen zusammengefasst werden; Keine andere Zusammenfassung von Zellen ist im Buddy-System erlaubt
  • Unflexibel beim Löschen: nur Zusammenfassungen von Regionen erlaubt, die vorher als Zwillinge entstanden waren
  • Beispiel: (15,D) löschen: Seiten 1 und 4 zusammenfassen; (87,S) löschen, Seite 2 zwar unterbelegt, kann aber mit keiner anderen Seite zusammengefasst werden

Weitere Indexstrukturen

Bitmap-Indexe

Bitmap-Indexe

  • Idee: Bit-Vektor zur Kodierung der Tupel-Attributwert-Zuordnung
  • Vergleich mit baumbasierten Indexstrukturen:
    • vermeidet degenerierte B-Bäume
    • unempfindlicher gegenüber höherer Zahl von Attributen
    • einfachere Unterstützung von Anfragen, in denen nur einige (der indexierten) Attribute beschränkt werden
    • dafür aber i.allg. höhere Aktualisierungskosten
      • beispielsweise in Data Warehouses wegen des überwiegend lesenden Zugriffs unproblematisch

Bitmap-Index: Realisierung

  • Prinzip: Ersetzung der TIDs (rowid) für einen Schlüsselwert im b +-Baum durch Bitvektor
  • Knotenaufbau: |B: 0 1001 0...0 1 | F: 1 01 000... 10 | O: 000 101 ...00 |
  • Vorteil: geringerer Speicherbedarf
    • Beispiel: 150.000 Tupel, 3 verschiedene Schlüsselwerte, 4 Byte für TID - B+-Baum: 600 KB - Bitmap: 3*18750 Byte =56KB
  • Nachteil: Aktualisierungsaufwand
  • Definition in Oracle
    CREATE BITMAP INDEX bestellstatus_idx ON bestellung(status);
    
  • Speicherung in komprimierter Form

Standard-Bitmap-Index

  • jedes Attribut wird getrennt abgespeichert
  • für jede Ausprägung eines Attributs wird ein Bitmap-Vektor angelegt: - für jedes Tupel steht ein Bit, dieses wird auf 1 gesetzt, wenn das indexierte Attribut in dem Tupel den Referenzwert dieses Bitmap-Vektors enthält - die Anzahl der entstehenden Bitmap-Vektoren pro Dimension entspricht der Anzahl der unterschiedlichen Werte, die für das Attribut vorkommen
  • Beispiel: Attribut Geschlecht
    • 2 Wertausprägungen (m/w)
    • 2 Bitmap-Vektoren
      PersId Name Geschlecht Bitmap-w Bitmap-m
      007 James Bond M 0 1
      008 Amelie Lux W 1 0
      010 Harald Schmidt M 0 1
      011 Heike Drechsler W 1 0
  • Selektion von Tupeln kann nun durch entsprechende Verknüpfung von Bitmap-Vektoren erfolgen
  • Beispiel: Bitmap-Index über Attribute Geschlecht und Geburtsmonat
    • (d.h. 2 Bitmap-Vektoren B-w und B-m für Geschlecht und 12 Bitmap-Vektoren B-1, ..., B-12 für die Monate, wenn alle Monate vorkommen)
  • Anfrage: "alle im März geborenen Frauen"
    • Berechnung: B-w \wedge B-3 (bitweise konjunktiv verknüpft)
    • Ergebnis: alle Tupel, an deren Position im Bitmap-Vektor des Ergebnis eine 1 steht

Mehrkomponenten-Bitmap-Index

  • bei Standard-Bitmap-Indexe entstehen für Attribute mit vielen Ausprägungen sehr viele Bitmap-Vektoren
  • $<n,m>$-Mehrkomponenten-Bitmap-Indexe erlauben n*m mögliche Werte durch n+m Bitmap-Vektoren zu indexieren
  • jeder Wert x(0\leq x\leq n*m-1) kann durch zwei Werte y und z repräsentiert werden: x=n*y+z mit 0\leq y\leq m-1 und 0\leq z\leq n-1
    • dann nur noch maximal m Bitmap-Vektoren für y und n Bitmap-Vektoren für z
    • Speicheraufwand reduziert sich von n*m auf n+m
    • dafür müssen für eine Punktanfrage aber 2 Bitmap-Vektoren gelesen werden
  • Beispiel: Zweikomponenten-Bitmap-Index
    • Für M= 0 ..11 etwa x= 4*y + z
    • y-Werte: B-2-1, B-1-1, B-0-1
    • z-Werte: B-3-0, B-2-0, B-1-0, B-0-0
      x y z
      M B-2-1 B-1-1 B-0-1 B-3-0 B-2-0 B-1-0 B-0-0
      5 0 1 0 0 0 1 0
      3 0 0 1 1 0 0 0
      0 0 0 1 0 0 0 1
      11 1 0 0 1 0 0 0

Beispiel: Postleitzahlen

  • Kodierung von Postleitzahlen
  • Werte 00000 bis 99999
  • direkte Umsetzung: 100.000 Spalten
  • Zweikomponenten-Bitmap-Index (erste 2 Ziffern + 3 letzte Ziffern): 1.100 Spalten
  • Fünf Komponenten: 50 Spalten
    • geeignet für Bereichsanfragen "PLZ 39***"
  • Binärkodiert (bis 2^17): 34 Spalten
    • nur für Punktanfragen!
  • Bemerkung: Kodierung zur Basis 3 ergibt sogar nur 33 Spalten...

Indexierung von Texten

Indexierung von Texten

  • bisher vorgestellte Verfahren unterstützen prinzipiell auch die Indexierung von Zeichenketten
  • Probleme bereitet folgendes:
    • unterschiedliche Längen der Zeichenketten als Suchschlüssel
    • bei Sätzen: Zugriff auf einzelne Wörter bevorzugt
    • Ähnlichkeiten u.a. über gemeinsame Präfixe und Editierabstand

Digital- und Präfixbäume

  • B-Bäume: Problem bei zu indexierenden Zeichenketten
  • Lösung: Digital- oder Präfixbäume
  • Digitalbäume indexieren (fest) die Buchstaben des zugrundeliegenden Alphabets
  • können dafür unausgeglichen werden
  • Beispiele: Tries, Patricia-Bäume
  • Präfixbäume indexieren Präfix der Zeichenketten

Tries

  • von "Information Retrieval", aber wie try gesprochen
    • Abgrenzung vom tree für allgemeine Suchbäume
  • Knoten eines Tries
    • Probleme: lange gemeinsame Teilworte, nicht vorhandenen Buchstaben und Buchstabenkombinationen, möglicherweise leere Knoten, sehr unausgeglichene Bäume

Patricia-Bäume

  • Tries: Probleme bei Teilekennzahlen, Pfadnamen, URLs (lange gemeinsame Teilworte)
  • Lösung: Practical Algorithm To Retrieve Information Coded In Alphanumeric (Patricia)
  • Prinzip: Überspringen von Teilworten
  • Problem: Datenbanksprache bei Suchbegriff Triebwerksperre

Patricia-Baum und Trie im Vergleich

  • übersprungene Teilworte zusätzlich speichern: Präfix-Bäume

Präfix-Bäume

  • Patricia-Baum plus Abspeicherung der übersprungenen Präfixe

Invertierte Listen

  • indizierte Worte (Zeichenketten) bilden eine lexikographisch sortierte Liste
  • einzelner Eintrag besteht aus einem Wort und einer Liste von Dokument-Identifikatoren derjenigen Dokumente, in denen das Wort vorkommt
  • zusätzlich können weitere Informationen für die Wort-Dokument-Kombination abgespeichert werden:
    • Position des (ersten Auftretens des) Wortes im Text
    • Häufigkeit des Wortes im Text

Invertierte Listen

Mehrdimensionale Speichertechniken

Mehrdimensionale Speichertechniken

  • bisher: eindimensional (keine partial-match-Anfragen, nur lineare Ordnung)
  • jetzt: mehrdimensional (auch partial-match-Anfragen, Positionierung im mehrdimensionalen Datenraum)
  • k Dimensionen = k Attribute können gleichberechtigt unterstützt werden
  • dieser Abschnitt
    • mehrdimensionaler B-Baum
    • mehrdimensionales Hashverfahren

Mehrdimensionale Baumverfahren

Mehrdimensionale Baumverfahren

  • KdB-Baum ist B+-Baum, bei dem Indexseiten als binäre Bäume mit Zugriffsattributen, Zugriffsattributwerten und Zeigern realisiert werden
  • Varianten von k -dimensionalen Indexbäumen:
    • kd-Baum von Bentley und Friedman: für Hauptspeicheralgorithmen entwickelte, mehrdimensionale Grundstruktur (binärer Baum)
    • KDB-Baum von Robinson: Kombination kd-Baum und B-Baum ( k -dimensionaler Indexbaum bekommt höheren Verzweigungsgrad)
    • KdB-Baum von Kuchen: Verbesserung des Robinson-Vorschlags, wird hier behandelt
  • KdB-Baum kann Primär- und mehrere Sekundärschlüssel gleichzeitig unterstützen
  • macht als Dateiorganisationsform zusätzliche Sekundärindexe überflüssig

Definition KdB-Baum

  • Idee: auf jeder Indexseite einen Teilbaum darstellen, der nach mehreren Attributen hintereinander verzweigt
    • KdB-Baum vom Typ ( b , t ) besteht aus
      • inneren Knoten (Bereichsseiten) die einen kd-Baum mit maximal b internen Knoten enthalten
      • Blättern (Satzseiten) die bis zu t Tupel der gespeicherten Relation speichern können
    • Bereichsseiten: kd-Baum enthalten mit Schnittelementen und zwei Zeigern
      • Schnittelement enthält Zugriffsattribut und Zugriffsattributwert;
      • linker Zeiger: kleinere Zugriffsattributwerte;
      • rechter Zeiger: größere Zugriffsattributwerte

Beispiel

KdB-Baum: Struktur

  • Bereichsseiten
    • Anzahl der Schnitt- und Adressenelemente der Seite
    • Zeiger auf Wurzel des in der Seite enthaltenen kd-Baumes
    • Schnitt- und Adressenelemente.
  • Schnittelement
    • Zugriffsattribut
    • Zugriffsattributwert
    • zwei Zeiger auf Nachfolgerknoten des kd-Baumes dieser Seite (können Schnitt- oder Adressenelemente sein)
  • Adressenelemente: Adresse eines Nachfolgers der Bereichsseite im KdB-Baum (Bereichs- oder Satzseite)

KdB-Baum: Operationen

  • Komplexität lookup, insert und delete bei exact-match O(log n)
  • bei partial-match besser als O(n)
  • bei t von k Attributen in der Anfrage spezifiziert: Zugriffskomplexität von O(n^{1-t/k})

KdB-Baum: Trennattribute

  • Reihenfolge der Trennattribute
    • entweder zyklisch festgelegt
    • oder Selektivitäten einbeziehen: Zugriffsattribut mit hoher Selektivität sollte früher und häufiger als Schnittelement eingesetzt werden
  • Trennattributwert: aufgrund von Informationen über Verteilung von Attributwerten eine geeignete "Mitte" eines aufzutrennenden Attributwertebereichs ermitteln

KdB-Baum: Brickwall

Mehrdimensionales Hashen

Mehrdimensionales Hashen

  • Idee: Bit Interleaving
  • abwechselnd von verschiedenen Zugriffsattributwerten die Bits der Adresse berechnen
  • Beispiel: zwei Dimensionen
    00 01 10 11
    00 0000 0001 0100 0101
    01 0010 0011 0110 0111
    10 1000 1001 1100 1101
    11 1010 1011 1110 1111

MDH von Kuchen

  • MDH baut auf linearem Hashen auf
  • Hash-Werte sind Bitfolgen, von denen jeweils ein Anfangsstück als aktueller Hashwert dient
  • je ein Bitstring pro beteiligtem Attribut berechnen
  • Anfangsstücke nun nach dem Prinzip des Bit-Interleaving zyklisch abarbeiten
  • Hashwert reihum aus den Bits der Einzelwerte zusammensetzen

MDH formal

  • mehrdimensionaler Wert x := (x_1,..., x_k)\in D = D_1\times ...\times D_k
  • Folge von mit i indizierten Hashfunktionen konstruieren
  • i-te Hashfunktion h_i(x) wird mittels Kompositionsfunktion \bar{h}_i aus den jeweiligen i -ten Anfangsstücken der lokalen Hash-Werte h_{i_j}(x_j) zusammengesetzt: h_i(x)=\bar{h}_i(h_{i_1}(x_1),...,h_{i_k}(x_k))
  • lokale Hashfunktionen h_{i_j} ergeben jeweils Bitvektor der Länge z_{i_j} +1:$h_{i_j} : D_j\rightarrow {0,..., z_{i_j}}, j\in{1 ,..., k}$
  • z_{i_j} sollten möglichst gleich groß sein, um die Dimensionen gleichmäßig zu berücksichtigen
  • Kompositionsfunktion \bar{h}_i setzt lokale Bitvektoren zu einem Bitvektor der Länge i zusammen: \bar{h}_i:\{0,...,z_{i1}\times ...\times\{0,..., z_{i_k}\}\rightarrow\{0,...,2^{i+1}-1\}
  • ausgeglichene Länge der z_{i_j} wird durch folgende Festlegung bestimmt, die Längen zyklisch bei jedem Erweiterungsschritt an einer Stelle erhöht:
    $$z_{i_j} = \begin{cases} 2^{\lfloor \frac{i}{k}\rfloor +1} -1 \quad\text{ für } j-1\leq (i mod k)\\ 2^{\lfloor \frac{i}{k}\rfloor} -1 \quad\text{ für } j-1 > (i mod k) \end{case
  • Kompositionsfunktion:
    $$\bar{h}_i(x)=\sum_{r=0}^i (\frac{(x_{(r mod k)+1} mod 2^{\lfloor \frac{r}{k}\rfloor +1}) - (x_{(r mod k)+1} mod 2^{\lfloor \frac{r}{k}\rfloor})}{2^{\lfloor \frac{r}{k}\rfloor})}) 2

MDH Veranschaulichung

  • verdeutlicht Komposition der Hashfunktion h_i für drei Dimensionen und den Wert i=7
  • graphisch unterlegte Teile der Bitstrings entsprechen den Werten h_{7_1}(x_1),h_{7_2}(x_2) und h_{7_3}(x_3)
  • beim Schritt auf i=8 würde ein weiteres Bit von x_2 (genauer: von h_{8_2}(x_2)) verwendet

MDH Komplexität

  • Exact-Match-Anfragen: O(1)
  • Partial-Match-Anfragen, bei t von k Attributen festgelegt, Aufwand O(n^{1-\frac{t}{k}})
  • ergibt sich aus der Zahl der Seiten, wenn bestimmte Bits "unknown"
  • Spezialfälle: O(1) für t=k, O(n) für t=0

Geometrische Zugriffsstrukturen

Geometrische Zugriffsstrukturen

  • große Mengen geometrischer Objekte (> 10^6)
  • Eigenschaften geometrischer Objekte
    • Geometrie (etwa Polygonzug)
    • zur Unterstützung bei Anfragen: zusätzlich $d$-dimensionales umschreibendes Rechteck (bounding box)
    • nichtgeometrische Attribute
  • Anwendungsszenarien: Geoinformationssysteme (Katasterdaten, Karten), CAx-Anwendungen (etwa VLSI Entwurf), ...
  • Zugriff primär über Geometriedaten: Suchfenster (Bildschirmausschnitt), Zugriff auf benachbarte Objekte

Typische Operationen

  • exakte Suche
    • Vorgabe: exakte geometrische Suchdaten
    • Ergebnis: maximal ein Objekt
  • Bereichsanfrage für vorgegebenes $n$-dimensionales Fenster
    • Suchfenster: $d$-dimensionales Rechteck (entspricht mehrdimensionalem Intervall)
    • Ergebnis sind alle geometrischen Objekte, die das Suchfenster schneiden
    • Ergebnisgröße parameterabhängig
  • Einfügen von geometrischen Objekten
    • wünschenswert ohne globale Reorganisation!
  • Löschen von geometrischen Objekten
    • wünschenswert ohne globale Reorganisation!

Nachbarschaftserhaltende Suchbäume

  • Aufteilung des geometrischen Bereichs in Regionen
  • benachbarte Objekte wenn möglich der selben Region zuordnen
  • falls dieses nicht geht, diese auf benachbarte Regionen aufteilen
  • Baumstruktur entsteht durch Verfeinerung von Regionen in benachbarte Teilregionen
  • Speicherung von Objekten erfolgt in den Blattregionen
  • Freiheitsgrade
    • Form der Regionen
    • vollständige Partitionierung oder Überlappung durch die Regionen
    • eindeutige Zuordnung von Objekten zu Regionen oder Mehrfachzuordnung
    • Speicherung und Zugriff über Originalgeometrie oder über abgeleitete Geometrie für Objekte
    • Grad des Baumes & Organisationsform

Mehrstufige Bearbeitung geom. Anfragen

Geom. Baumstruktur: BSP-Baum

  • Binary Space Partitioning: schrittweises binäres Teilen des Datenraums

Realisierungsvarianten

Alternative Baumstrukturen
BSP-Baum R-Baum R+-Baum
Regionenform konvexe Polygone Rechtecke Rechtecke
Teilregionen vollständig unvollständig unvollständig
Überlappung nein ja nein
ausgeglichen nein ja ja

R-Bäume

  • R-Baum: Verallgemeinerung des B-Baum-Prinzips auf mehrere Dimensionen
    • Baumwurzel entspricht einem Rechteck, das alle geometrischen Objekte umfasst
    • Geo-Objekte werden durch ihre umschließenden Rechtecke repräsentiert
    • Aufteilung in Regionen erfolgt in nichtdisjunkte Rechtecke
    • Jedes Geo-Objekt ist eindeutig einem Blatt zugeordnet
  • Regionenaufteilung durch Rechtecke im R-Baum
  • Baumstruktur für R-Baum

Probleme mit R-Bäumen

  • gegebenes Rechteck kann von vielen Regionen überlappt werden, es ist aber genau in einer Region gespeichert
  • auch Punktanfragen können eine Suche in sehr vielen Rechteckregionen bedeuten
  • Ineffizient bei exakter Suche (exakte Suche auch bei Einfügen und Löschen notwendig!)
  • Probleme beim Einfügen
    • Einfügen erfordert oft Vergrößern von Regionen (aufwärts propagiert)

Vergrößern beim Einfügen

R+-Bäume

  • R+-Bäume: Aufteilung in Teilregionen disjunkt
  • Jedem gespeicherten Punkt des geometrischen Bereichs ist eindeutig ein Blatt zugeordnet
  • In jeder Baumebene ist einem Punkt ebenfalls maximal ein Rechteck zugeordnet -> eindeutiger Pfad von der Wurzel zum speichernden Blatt
  • Clipping von Geo-Objekten notwendig!

Probleme mit R+-Bäumen

  • Objekte müssen in mehreren Rechteckregionen gespeichert werden (clipping) - erhöhter Speicher- & Modifikationsaufwand
  • Einfügen von Objekten erfordert möglicherweise Modifikation mehrerer Rechteckregionen
  • Einfügen kann in bestimmten Situationen unvermeidbar zu Regionenaufteilungen führen
  • Regionenmodifikationen haben Konsequenzen sowohl in Richtung Blätter als auch in Richtung Wurzel
  • obere Grenze für Einträge in Blattknoten kann nicht mehr garantiert werden

Rechteckspeicherung durch Punktdatenstrukturen

  • Probleme bei ausgedehnten Geometrien -> Entartung
  • Nutzung "robuster" mehrdimensionaler Indexstrukturen (z.B. Grid-File) durch Abbildung von Rechtecken auf Punkte möglich?

Punktdatenstrukturen

  • Rechteckspeicherung durch Punktdatenstrukturen
    • Transformation von ausgedehnten Objekten (mehrdimensionale Rechtecke) in Punktdaten
    • Transformation bildet $d$-dimensionale Rechtecke auf Punkte im $2d$-dimensionalen Raum R^{2d} ab
    • $d$-dimensionale Rechteck: r=[l_1, r_1]\times ...\times [l_d, r_d]
  • Eckentransformation $p_r = (l_1, r_1,..., l_d, r_d) \in R^{2d}$ pro Intervall als Koordinaten: obere Schranke, untere Schranke
  • Mittentransformation $p_r =(\frac{l_1+r_1}{2}, \frac{r_1-l_1}{2},...,\frac{l_d+l_r}{2},\frac{r_d-l_d}{2})\in\mathbb{R}^{2d}$ pro Intervall als Koordinaten: Mittelpunkt, halbe Breite

Eckentransformation

Mittentransformation

Suchfenster

Grid-File-Degeneration

Approximierende Verfahren

Approximierende Verfahren

  • insbesondere für hochdimensionale Daten
  • pro Tupel einen approximierenden Bit-Code mit nur wenigen Bits pro Dimensionen - beispielsweise ein Grid mit jeweils 2^k Bit pro Dimension - ordnungserhaltend wenn die Bits geeignet gewählt werden - adressiert werden die Zellen in denen ein Punkt liegt - Nutzung zur Nachbarschaftssuche in hochdimensionalen Räumen
  • VA-File von Weber et al.
    • ersetzt Durchlauf über alle Punkte durch Durchlauf über alle Approximationswerte zur Vorauswahl von Kandidaten

VA-File

Zusammenfassung

  • Bitmap-Indexe
  • Digital- und Präfixbäume
  • Mehrdimensionale Verfahren
  • Geometrische Zugriffsstrukturen