This website requires JavaScript.
Explore
Help
Register
Sign In
wieerwill
/
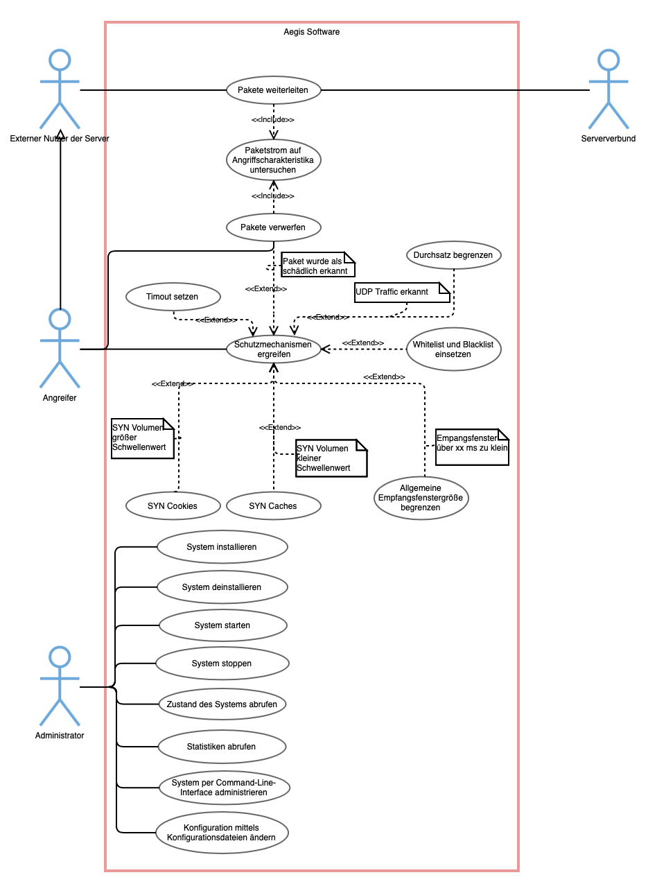
aegis-dos-protection
Watch
1
Star
0
Fork
0
You've already forked aegis-dos-protection
Code
Issues
Pull Requests
Actions
Packages
Projects
Releases
Wiki
Activity
f5eadcfb78
aegis-dos-protection
/
doc
/
review_1
/
img
/
usecase2.png
Robert Jeutter
f868efe7ea
review 1
2021-10-23 18:31:19 +02:00
175 KiB
948x1288px
Raw
History