This website requires JavaScript.
Explore
Help
Register
Sign In
wieerwill
/
Informatik
Watch
1
Star
0
Fork
0
You've already forked Informatik
Code
Issues
Pull Requests
Actions
Packages
Projects
Releases
Wiki
Activity
4d3ae3a79a
Informatik
/
Assets
/
DBimpl-b-baum-beispiel-3.png
Robert Jeutter
1954078478
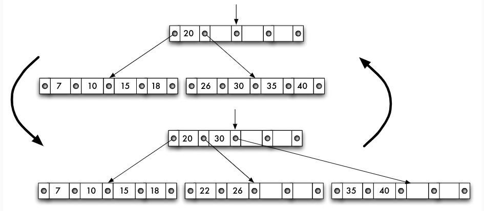
Kapitel 5
2021-05-21 08:46:20 +02:00
60 KiB
945x413px
Raw
History